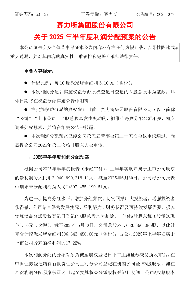
IT之家 9 月 29 日消息,赛力斯今日公布 2025 年半年度利润分配预案,每 10 股派发现金红利 3.10 元(含税)。
公告称,为进一步提高分红水平、增加分红频次、切实回报广大投资者,增强投资者获得感,公司结合经营发展实际、盈利能力、财务状况及可持续发展需要,拟以实施权益分派股权登记日登记的 A 股总股本为基数,向全体 A 股股东每 10 股派送现金 3.10 元(含税)。截至 2025 年 6 月 30 日,公司总股本 1,633,366,086 股,以此计算合计拟派发现金红利 506,343,486.66 元(含税),占公司 2025 年上半年归属于上市公司股东的净利润的 17.22%。

IT之家附赛力斯 2025 半年报:
营业收入 624.02 亿元,同比下降 4.06%;
利润总额 37.25 亿元,同比增长 119.22%;
归母净利润 29.41 亿元,同比增长 81.03%;
基本每股收益 1.87 元,同比增长 73.15%;
研发费用 29.30 亿元,同比增长 3.61%。
2025 年上半年公司汽车总销量 19.86 万辆,达成经营目标。问界汽车上半年累计交付超 14.7 万辆,单车成交均价超过 40 万元。其中,2025 年上半年问界 M9 交付超 6.2 万辆、问界 M8 交付超 3.5 万辆。
新浪科技公众号
“掌”握科技鲜闻 (微信搜索techsina或扫描左侧二维码关注)










