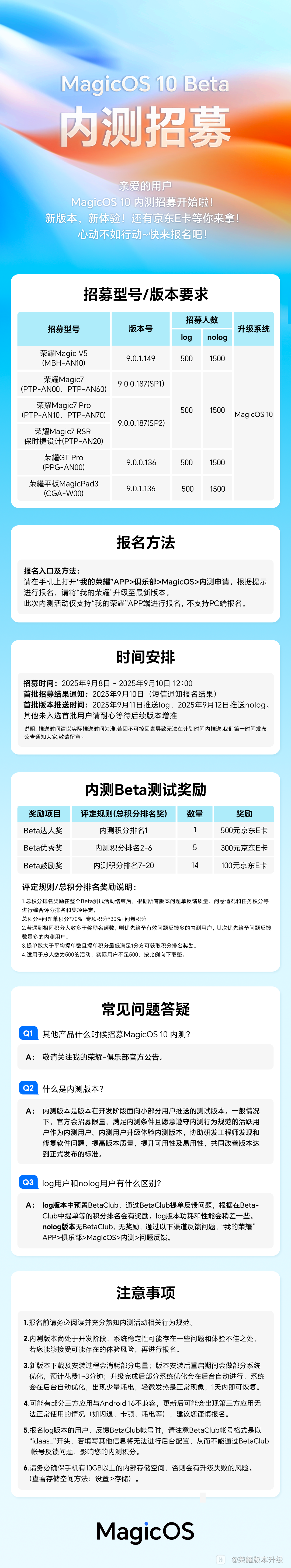
IT之家 9 月 10 日消息,荣耀最新系统 MagicOS 10 Beta 版本内测招募活动已于 9 月 8 日正式启动,此次内测旨在邀请广大用户参与体验新版本,提供反馈,以进一步提升系统的稳定性和用户体验。

荣耀俱乐部今日公布了 MagicOS 10 系统内测入选名单,含荣耀 Magic7 系列、荣耀 Magic V5、荣耀 GT Pro、荣耀平板 MagicPad3 等产品用户。

据用户反馈,荣耀 MagicOS 10 系统已开启 Beta 版本推送,IT之家附更新内容如下(各机型之间存在差异,仅作参考):
丝滑流畅
新增 TurboX 性能引擎平台界面,性能优化效果看得见
新增侧滑退出 / 桌面滑动过程中的启动并行响应
优化应用启动退出场景动效曲线,体验更舒适、更流畅
优化刷视频、看直播、图文浏览流畅体验
优化相机使用性能,使用过程更流畅
优化应用安装速度,应用安装更快速
优化输入法打字体验,打字更流畅
便捷易用
充电、录屏、日程创建、YOYO 打电话、YOYO 记忆等接入灵动胶囊,便于查看实时状态、快捷触达
新增 AI 截屏功能,智能学习使用场景和习惯,自动推荐所需服务,让操作更随心
新增支持悬浮窗截屏,截屏后可一步选择悬浮窗区域
截屏编辑后保存支持覆盖原图选项
支持蓝牙 LHDC 5.0 高清音频编码
晕动舒缓显示开启后支持圆点颜色自定义、乘车自动开启。体验路径:设置 > 辅助功能 > 晕动舒缓显示
支持 Android 原生极暗模式(降低白点值)。体验路径:设置 > 辅助功能 > 无障碍 > 极暗
设置新增语音搜索、模糊搜索功能,搜索更便捷
新增支持部分银行进行应用分身
UX 焕新
UX 视觉升级焕新,打造全新 OS 视觉体验
控制中心风格焕新,深色背景强化视觉层级,多彩图标让界面更生动,支持个性化调整,操作更合心意
时钟 / 图库卡片场景和日程 / 笔记应用内场景,新增一镜到底动效,实现跨页面转场的丝滑过渡
新增桌面卡片、控制中心按压位置响应效果
优化卡片集翻转效果
玩转桌面
媒体播控卡片新增进度条调节,可随意调整进度
控制中心任意位置支持横划切换至通知中心,操作更方便
控制中心新增关机按钮,关机重启更便捷
优化状态栏三方应用通知图标显示效果,提升显示一致性
优化部分应用导航条沉浸式体验
YOYO 记忆
作为您的专属个人知识库,随心记录、安心管理、贴心使用
YOYO 记忆全新升级,知乎、小红书等高频应用(需将应用升级到最新版本)
收藏可智能提取原文,并支持一键跳转原应用
新增双重隐私保护机制,使用更安心
全新列表视图更美观,信息展现与查找更高效
通信社交
新增通话翻译功能。体验路径:设置 > 荣耀 AI & YOYO > 进入 AI 通话界面 > 点击 AI 通话 > 通话翻译
来电场景支持配置为横幅通知或全屏显示。体验路径:设置 > 应用 > 拨号服务 > 解锁后来电通知
媒体创作
相机应用界面焕新,操作更便捷
影像菜单支持双排显示和滑动翻页。体验路径:相机 > 上滑底部箭头调出影像菜单
相机新增状态栏自定义功能,可自定义编辑状态栏功能显示。体验路径:相机设置 > 状态栏自定义
图库视频播放支持帧预览,快速浏览锁定指定帧
荣耀互联
新增与 iPhone 碰一碰互传文件功能,iOS 上需安装荣耀互联 App (1.1.18111 及以上版本)
新增与 macOS、Windows 互传功能,在电脑安装“荣耀超级工作台”即可互传图片、视频与文件
新增支持与 iOS 设备的 OTG 有线克隆,可支持更多数据项
新增支持与鸿蒙 NEXT 的联系人、图片、视频的换机克隆
安全守护
新增 AI 通话防诈功能,通话中可检测对方声音是否为 AI 合成或诈骗电话。体验路径:设置 > 安全 > 反诈防护 > AI 换脸 / 变声检测、AI 诈骗话术检测
稳定可靠
优化系统稳定性,提高用户整机使用体验
优化三方头部应用长时间使用的卡顿、卡死问题,提升稳定流畅体验
▲ IT之家图赏:荣耀 GT Pro 实拍
“掌”握科技鲜闻 (微信搜索techsina或扫描左侧二维码关注)










