IT之家 4 月 28 日消息,进迭时空推出了 Muse Pi Pro 单板电脑,该开发板采用 RISC-V SoC,支持 UEFI,售价 799 元起。

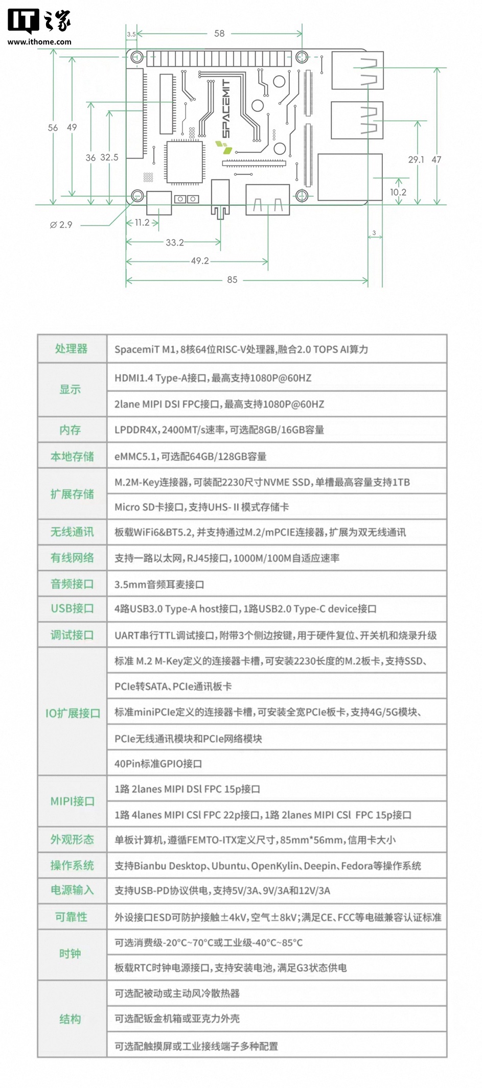
根据官方所述,该单板电脑采用进迭时空 M1 SoC,内置八核 CPU 和 2 TOPS 算力的 NPU,可优化 AI 应用的表现;在内存方面有 8/16GB LPDDR4X 板载内存可选,内置存储为 eMMC 4.1,容量可选 32/64GB。

在扩展性方面,该单板电脑搭载 40pin GPIO 扩展排针,兼容 UART、SPI、I2C 等标准,支持通过 MIPI-CSI / MIPI-CSO 连接显示器与摄像头;该单板电脑还搭载了 2230 规格的 M.2 插槽,可扩展固态硬盘,同时还搭载了一个 miniPCIe 扩展槽,可扩展 4G / 5G 模块、网络模块等。
在软件方面,该单板电脑支持 deepin、Ubuntu、fedora 等主流 Linux 操作系统,同时支持 UEFI 启动和 GRUB 引导,可让用户安装多个操作系统。
IT之家附该单板电脑详细参数如下:

目前,该单板电脑在国内购物平台已发售,售价 799 元起。
新浪科技公众号
“掌”握科技鲜闻 (微信搜索techsina或扫描左侧二维码关注)










