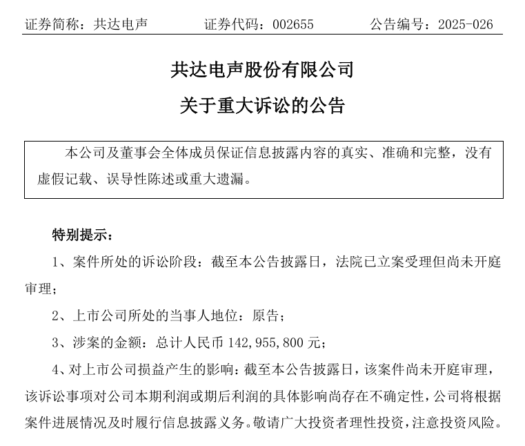
IT之家 4 月 22 日消息,“果链”厂商共达电声的一则专利侵权诉讼案引起市场关注。据共达电声 4 月 15 日公告:日前,公司合法持有的“具有减小尺寸的微型电声换能器”发明专利权受到侵害,公司已向上海知识产权法院提起诉讼,诉讼金额总计约 1.429 亿元。

据财联社今日报道,公告中提及的被诉方“A / B 公司”均隶属于苹果。就此情况,共达电声证券部工作人员表示:“涉及商业秘密,相关信息我们不方便透露。”
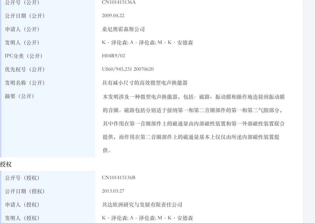
共达电声的公告显示,被告涉嫌未经共达电声许可,制造、使用、销售、许诺销售的产品侵犯了公司拥有的名称为“具有减小尺寸的微型电声换能器”的发明专利权(申请号:200810178576.1,该发明专利所保护的产品主要用于智能穿戴、智能手机等消费类电子产品领域)。
“我们的研发人员在分解(被告)产品的时候,发现对方使用的东西涉及到了侵权的事项。我们也是买了相关的产品进行了验证,分析之后得到了这样的结果,我们才会行使自己的权利的。”前述共达电声证券部人士表示道。
IT之家注意到,根据国家知识产权局信息,“具有减小尺寸的微型电声换能器”的发明专利最初由桑尼奥霍森斯公司申请,发明人为 K・泽伦森、 A・泽伦森、M・K・安德森,首次公开于 2009 年 4 月;2013 年 3 月,该发明专利权在经过了专利申请权、专利权的转移等操作后,发明专利权授予了共达欧洲研究与发展有限责任公司。


目前,共达电声已向上海知识产权法院提交了案号为“(2025) 沪 73 知民初 46 号”“(2025) 沪 73 知民初 47 号”“(2025) 沪 73 知民初 48 号”的民事起诉状。公告表示,该案件目前处于立案受理阶段,尚未进入庭审程序。
上述三个案件的诉讼金额目前总计人民币 142955800 元(约 1.43 亿元),占共达电声最近一期经审计净资产 21.31%。对于该诉讼对上市公司的影响,上述证券部人士表示:“如果这个官司打赢了,对方不提起二审或者其他,可能未来会给公司带来营业外的收入。”
截至 4 月 21 日,在上海知识产权法院的官网上,仍未出现该案件的开庭公告。在问及何时开庭,前述共达电声证券部人士表示:“我们也不好确定。”
“掌”握科技鲜闻 (微信搜索techsina或扫描左侧二维码关注)










