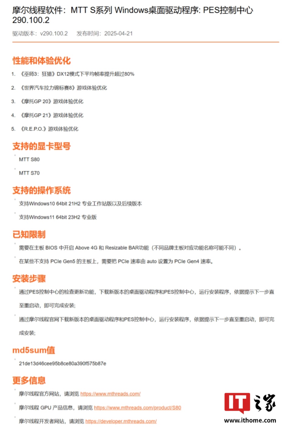
IT之家 4 月 21 日消息,摩尔线程今日发布版本号为 v290.100.2 的图形显卡驱动程序。此次更新在 DirectX 12 模式下对游戏《巫师 3:狂猎》进行了优化,宣称“游戏平均帧率提升超过 80%”。

同时,新驱动还进一步优化了《世界汽车拉力锦标赛 8》《摩托 GP 20》《摩托 GP 21》《R.E.P.O.》等多款游戏的体验。
显卡用户可通过访问摩尔线程官网下载最新版本 v290.100.2 的驱动程序,已安装 PES 控制中心的用户,可通过“检查更新”功能,下载全新发布的 Windows 驱动程序。IT之家附如下:
PES 控制中心下载地址:
https://www.mthreads.com/driver/pes
完整版发布说明以及驱动文件 MD5 值参见:
MTT S 系列 Windows 桌面驱动程序:PES 控制中心 290.100.2
https://www.mthreads.com/pes/drivers/driver-info/DESKTOP_MTT_S80/release-note/v290.100.2?productType=DESKTOP&osVersion=Windows%2011

新浪科技公众号
“掌”握科技鲜闻 (微信搜索techsina或扫描左侧二维码关注)










