IT之家 3 月 26 日消息,在上周的 GDC(游戏开发者大会)2025 上,微软 Xbox 宣布与 EA(艺电)、谷歌、美国任天堂和育碧等企业共同加入由 ESA(娱乐软件协会)主导的“无障碍游戏倡议”,该倡议主导通过标准化的“无障碍标签”,让玩家在购买游戏前就能清晰辨识游戏的无障碍支持特性。



微软 Xbox 此前已经推出了无障碍控制器、自适应操纵杆等无障碍游戏操纵设备,但由于缺乏统一的无障碍功能描述体系,玩家往往难以快速了解不同游戏的支持特性。

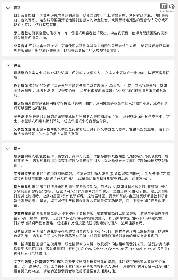
▲ 微软 Xbox 已有的“游戏无障碍功能标签”

▲ 现推出的“无障碍标签”在 2021 年 11 月,微软 Xbox 推出了“游戏无障碍功能标签(Game Accessibility Feature Tags)”,为 Xbox 上的玩家提供了无障碍方面的便利,如今微软 Xbox 联合各家公司加入“无障碍游戏倡议”,可将各个公司间游戏的无障碍功能标签表述标准化,消除各大公司之间的标准隔阂;玩家可借助标准化的“无障碍标签”,购买前无需再猜测标签含义,所有无障碍功能细节一目了然。

IT之家查询微软 Xbox 官方博客后发现,目前 Xbox 正在与全球开发者合作,为首批参与计划的游戏部署新的“无障碍标签”系统。部署后,“游戏无障碍功能标签”和“无障碍标签”两套标准将共存一段时间,Xbox 将逐步用新的标准化标签替代现有标签,但无对应新版标签的原油标签将继续保留。微软 Xbox 表示这种模式将帮助残障玩家更高效筛选游戏,精准掌握各游戏的无障碍特性。
新浪科技公众号
“掌”握科技鲜闻 (微信搜索techsina或扫描左侧二维码关注)










