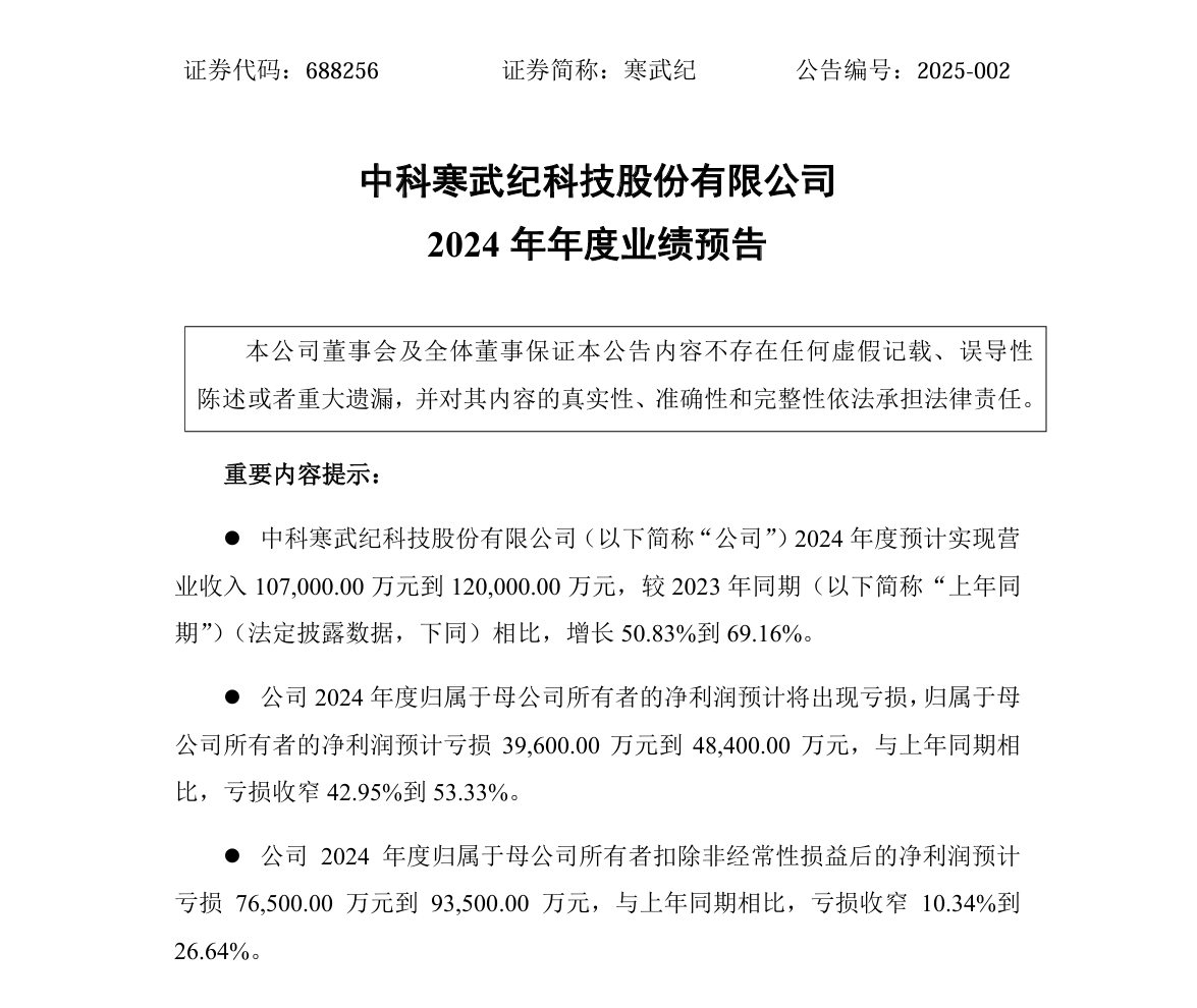
IT之家 1 月 14 日消息,寒武纪今晚公告,2024 年度预计实现营业收入 10.7 亿元到 12 亿元,较 2023 年同期相比,增长 50.83% 到 69.16%。
2024 年归属于母公司所有者的净利润预计亏损 3.96 亿元到 4.84 亿元,与上年同期相比,亏损收窄 42.95% 到 53.33%。
2024 年归属于母公司所有者扣除非经常性损益后的净利润预计亏损 7.65 亿元到 9.35 亿元,与上年同期相比,亏损收窄 10.34% 到 26.64%。

IT之家注意到,胡润研究院本月发布的《2024 胡润中国人工智能企业 50 强》显示,成立于 2016 年,总部北京的 AI 芯片企业寒武纪以 2380 亿的价值位居榜首(市值按照 2024 年 12 月 18 日的收盘价计算)。
新浪科技公众号
“掌”握科技鲜闻 (微信搜索techsina或扫描左侧二维码关注)










