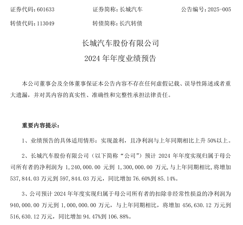
IT之家 1 月 14 日消息,长城汽车今日发布 2024 年年度业绩预告,预计 2024 年年度实现归属于母公司所有者的净利润为 124 亿元到 130 亿元,同比增长 76.60% 到 85.14%。
业绩预告称,业绩增长主要由于公司致力于高质量发展,实现海外销售增长、国内产品结构进一步优化。非经营性损益增加的主要原因系收到的政府补助同比增加所致。

IT之家从长城汽车官方披露数据获悉,长城汽车 2024 年累计销量 123.32 万辆,同比增长 0.21%;其中,新能源汽车累计销量 32.17 万辆,同比增长 22.82%。
长城汽车 2024 年 12 月销量 13.52 万辆,同比增长 20.25%;其中,12 月新能源车销量 42265 辆,同比增长 41.55%。

新浪科技公众号
“掌”握科技鲜闻 (微信搜索techsina或扫描左侧二维码关注)










