
雷递网 雷建平 3月14日
长春长光辰芯微电子股份有限公司(简称:“长光辰芯”)日前获IPO备案,拿到了赴港股上市的钥匙。
长光辰芯2023年6月曾在A股递交招股书,原计划募资15.57亿元,但时隔一年半后,长光辰芯冲刺科创板失败。此后,长光辰芯转战港交所。
奥普光电持股25.56%,凌云光持股为10.22%,均是重要股东。
奥普光电(股份代号:002338.SZ )是深交所上市企业,长春光机所拥有奥普光电41.40%的股权,为奥普光电的实际控制人。
凌云光(股份代号:688400.SH )是上交所上市企业。凌云光48.55%的股权由公司非执行董事杨艺女士实益拥有,其中5.11%为杨艺女士直接持有,余下43.44%则因其配偶姚毅持股而被视为由杨艺女士实益拥有。
前9个月营收5.65亿 期内利润1.46亿
长光辰芯是一家高性能CMOS图像传感器(CIS)提供商。长光辰芯一直专注于高性能CMOS图像传感器的研发,提供的九大产品系列,广泛适用于工业成像、科学成像、专业影像和医疗成像等技术领域。
招股书显示,长光辰芯2022年、2023年、2024年营收分别为6亿元、6.05亿元、6.73亿元;毛利分别为4.6亿元、3.84亿元、4亿元,毛利率分别为76.2%、63.5%、59%;年内利润分别为-8410万元、1.7亿元、1.97亿元;年内利润率分别为-13.9%、28.1%、29.3%。

长光辰芯2025年前9个月营收为5.65亿元,较上年同期的4.58亿元增长23%;毛利为3.63亿,上年同期的毛利为2.54亿元;毛利率为64.2%;期内利润为1.46亿元,期内利润率为26.1%。

长光辰芯2022年、2023年、2024年经调整净利分别为2.93亿元、2.23亿元、2.49亿元;长光辰芯2025年前9个月经调整净利为2.07亿元。
高瓴是股东
长光辰芯微执行董事分别为王欣洋博士、张艳霞博士、邬勤耘女士;非执行董事分别为杨艺女士、储海荣博士、熊晶莹博士;独立非执行董事分别为王新路博士、解宁博士、高腾博士。

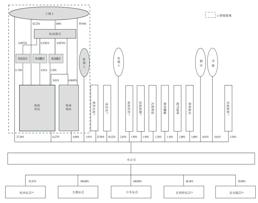
长光辰芯控股股东为王欣洋,实际控制人为王欣洋、张艳霞夫妇,直接及间接合计控制公司49.53%股份。
王欣洋,1980年生,毕业于浙江大学应用电子技术专业,学士学位;英国南安普顿大学微电子专业,硕士学位;荷兰代尔夫特理工大学微电子及CMOS图像传感器设计专业,博士学位。2008年5月至2008年11月,任CYPRESS Semiconductor电气设计工程师;2008年11月至2012年8月,任CMOSIS图像传感器专家;
王欣洋2012年9月至2021年4月,任公司董事、总经理、首席执行官;2012年8月至2022年4月,人事关系在中科院长春光机所,任研究员、博士生导师;2021年4月至今,任公司董事长、总经理、首席执行官。
张艳霞,女,1979年生,拥有瓦努阿图共和国永久居留权,毕业于浙江大学电子工程专业,学士学位;加拿大康考迪亚大学电子工程专业,硕士学位;荷兰代尔夫特理工大学应用物理专业,博士学位。2008年7月至2010年12月,任Mapper Lithography实验物理学家;2010年12月至2013年2月,任Philips Research Europe科学家;2013年2月至2018年8月,任公司市场总监;2018年8月至2022年12月,任公司首席运营官;2022年12月至今,任公司董事、副总经理、董事会秘书、首席运营官。

王欣洋博士持股27.36%,奥普光电持股25.56%,珠海云辰持股14.27%,凌云光持股为10.22%,珠海旭辰持股6%,马成博士持股2.63%,艳霞博士持股1.91%,珠海祈欣、高瓴裕润分别持股1.5%,先进制造持股1.2%;

国策骧驰持股为1.1%,厦门源峰、华舜广州分别持股为1%,刘洋、李扬分别持股为0.61%,深圳九思持股为0.6%,聚源信诚持股为0.5%;
覃浩、芜湖拓辰持股为0.4%,苏州方广持股为0.36%,宜宾晨道持股为0.27%,盛宇华天、中科创星分别持股为0.2%,常州方广持股为0.14%,平阳源新、中科先导、东湖国隆分别持股为1%。
———————————————
雷递由媒体人雷建平创办,若转载请写明来源。

(声明:本文仅代表作者观点,不代表新浪网立场。)