原标题:科学家基于血小板开发出具有强大抗癌作用的新配方 来源:cnBeta.COM
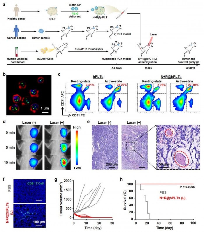
据外媒报道,肿瘤靶向和肿瘤内渗透是癌症治疗所要面对的长期问题。近日,来自中国科学院过程工程研究所(IPE)和中国科学院大学(UCAS)的研究人员开发出了一种基于血小板的新配方,其在小鼠模型中表现出了强大的抗癌作用。

据悉,科学家利用血小板的聚集和活化特性来解决肿瘤靶向和肿瘤内渗透的问题。这种仿生配方通过携带光热纳米颗粒和免疫刺激剂实现了对多种癌症的有效联合治疗。
这项研究发表已于2021年3月26日发表在《Science Advances》上。
近年来,光热疗法(PTT)越来越受到人们的关注。尽管很有前景,但高效的PTT仍存在着一系列问题。由于肿瘤的异质性和致密的细胞外基质,在大多数抗癌治疗中,光敏剂的积累--特别是在肿瘤部位--以及随后的瘤内渗透都受到限制。
作为一种新型的运载载体,血小板通过多种机制将货物运送到肿瘤部位,这表明它们是肿瘤靶向和肿瘤内穿透的合理候选物质。
热疗可以诱导肿瘤细胞释放抗原。这种反应不仅揭示了PTT跟免疫激活的内在机制之间的关系,也激励了PTT跟免疫治疗的联合应用来改善抗癌治疗。
在这种基于血小板的新配方中,光热纳米颗粒和免疫刺激剂被简单、温和、有效地整合到了血小板中。

“这种新型光热纳米粒子的光热转换效率达到69.2%。因此,低功率近红外光(NIR)照射可以产生足够的局部热疗,”来自UCAS的TIAN Zhiyuan教授说道。
这种仿生血小板在血液中起着循环哨兵的作用,对血管损伤有着敏感的反应。其结果是,其中一部分作为矛头,主要粘附在缺陷的肿瘤血管内皮细胞。
低功率NIR辐射后,局部热疗导致急性血管损伤进而诱导增强血小板聚集级联从而形成原位靶向武器。
随后,在这些活化的血小板上进一步生成纳米尺寸的原血小板(nPLTs)。“我们观察到nPLT将货物转移到深部肿瘤组织并扩大了攻击区域,”IPE的WEI Wei教授指出。
在光热治疗诱导肿瘤消融后,免疫刺激剂增强了释放肿瘤相关抗原的免疫原性从而进一步诱导机体的免疫反应来攻击残余、转移和复发的肿瘤。
据悉,该研究在9种不同的小鼠模型中证明了低功率NIR辐射的强大治疗效果,最值得注意的是,一个基于人类血小板、人源化小鼠和病人来源的肿瘤异种移植(PDX)的复杂模型。
“这些结果显示了这种新型仿生血小板平台在高性能和联合抗癌治疗中的巨大前景,”IPE的MA Guanghui教授说道。
“掌”握科技鲜闻 (微信搜索techsina或扫描左侧二维码关注)










