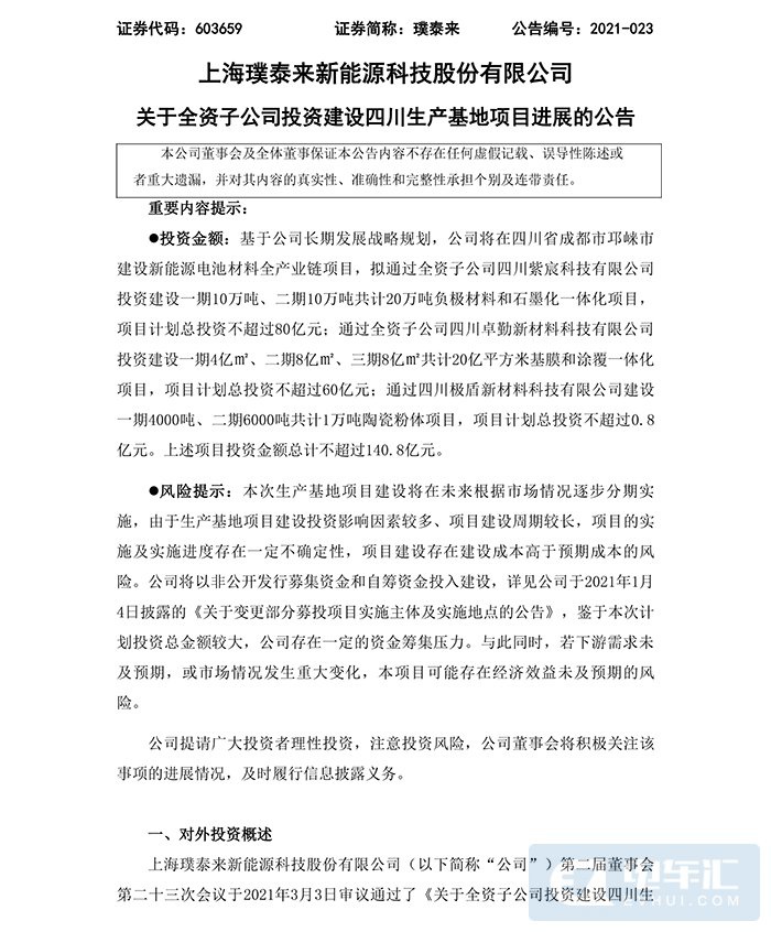
原标题:璞泰来:拟超140亿元在邛崃市投建新能源电池材料全产业链项目

电车汇消息:3月8日,璞泰来公告,公司于近日与四川省成都市邛崃市人民政府签订《战略合作协议》,公司拟在邛崃市投资建设新能源电池材料全产业链项目,项目总投资约为140.8亿元(人民币),其中20万吨负极材料和石墨化一体化项目计划总投资不超过80亿元;20亿平方米基膜和涂覆一体化项目计划总投资不超过60亿元;1万吨陶瓷粉体项目计划总投资不超过0.8亿元。
公告原文如下:




新浪科技公众号
“掌”握科技鲜闻 (微信搜索techsina或扫描左侧二维码关注)










