原标题:“深圳李嘉诚”在港申请104个航点,大湾区航空获顺丰王卫、港龙前CEO加盟 来源:21财经
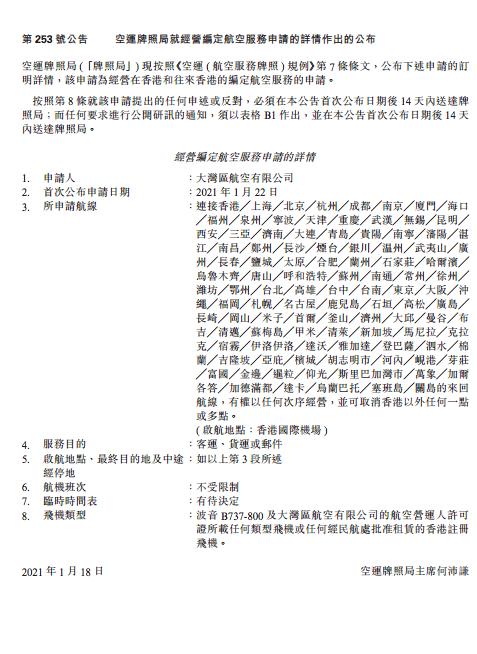
香港空运牌照局1月22日公布,由深圳东海航空董事长黄楚标成立的大湾区航空,申请经营在香港和往来香港的客运、货运或邮件服务,共104个航点,主要集中内地及东南亚地区,其中48个航点涉及往返内地各城市。
据21世纪经济报道记者了解,东海航空董事长黄楚标成立的大湾区航空已在去年7月向香港民航处提交航空营运人许可证申请(AOC),有望成为香港本地注册的第四家航空公司。
根据香港空运牌照局公布的资料,大湾区航空申请的航线,包括客运、货运及邮件。大湾区航空申请的104条航线中,涵盖48个内地城市航点,距离香港最近的航点是广州。而东亚地区航点则包括中国台湾、日本、韩国,其中日本航点多达13个,以及泰国、越南、菲律宾、印尼等东盟国家。

大湾区航空有关航线的启航地点,皆为香港国际机场,拟申请客运、货运及邮件服务,但申请中启航的临时时间表,仍有待决定。
香港空运牌照局在2021年1月18日提交的公告显示,飞机类型包括波音B737-800、大湾区航空有限公司的航空营运人许可证所载任何类型飞机,或任何经民航处批准租赁的香港注册飞机,航机班次则不受限制。
空运牌照局表示,按照《空运(航空服务牌照)规例》,任何申述或反对,以及任何要求进行公开研讯的通知,须在公告首次公布日期后 14 天内送达牌照局。
香港航空业三足鼎立
一直以来,香港机场是亚洲重要航空交通枢纽。香港国际机场连接全球约220个航点,超过100家航空公司在此运营,每天提供逾1100班航班。
自国泰港龙航空去年突然倒闭之后,目前香港共有三家主要提供民航客运服务的航空公司,包括国泰航空、香港航空及香港快运。其中,香港快运为国泰航空的全资附属公司。作为亚洲最大的航空公司,疫情对国泰航空的业务带来空前的挑战,而国泰航空占香港国际机场客运量57%、货运量占41%。
去年10月,国泰旗下的国泰港龙航空停止营运,2500名港龙员工被辞退,这家历史长达35年的航空公司就此黯然落幕。据了解,其46条航线的航权已交还政府。
香港运输及房屋局长陈帆近日在立法会表示,运房局早前已向香港三家客运航空公司国泰、快运、香港航空,以及两间货运航空公司香港货运航空及华民航空发信,邀请申请港龙航空的航权,政府将按提升香港航运竞争力、确保香港航空枢纽地位等多项因素作考虑,按既定机制分配航权。
据21世纪经济报道记者了解,任何一家公司要在香港申请提供航班服务,必须分别向香港民航处、空运牌照局、运输及房屋局申请。
其中,空运牌照局负责发牌给本地航空公司,营运香港往来世界其他地方的定期航班;民航处负责审批该航空公司的技术和安全是否符合相关规定;公司还须向运输及房屋局申请成为本地航空公司。
多位大咖加盟
香港公司注册处的资料显示,大湾区航空早在2010年5月24日已注册成立,其后曾多次更名,最初注册名称为东海航空,2019年1月17日更名为东海航空(香港),并于2019年12月再次改名为香港紫荆航空,最后在2020年7月8日改名为“大湾区航空”。
黄楚标被外界称为“深圳李嘉诚”,1985年在深圳成立东海集团,从事地产及酒店业务,2006年成立东海航空公司,经营民航及物流运输。
据悉,大湾区航空目前共有9名董事,除了公司创办人、深圳东海集团董事长黄楚标之外,近期新增6人中包括顺丰控股创办人兼董事长王卫,东亚银行董事局副主席李国章、香港保安局前局长李少光、香港立法会主席梁君彦及机管局前行政总裁许汉忠等。
今年1月4日,前国泰港龙航空行政总裁丘应桦出任大湾区航空行政总裁,并获委任为该公司董事。
事实上,在香港成立一家新的航空公司并非易事。早在2012年,东航和澳州航空在香港的合资廉价航空公司——捷星香港航空有限公司已在香港提交航空牌照申请,但遭国泰航空反对,历时长达三年,最终被拒绝发牌。
“掌”握科技鲜闻 (微信搜索techsina或扫描左侧二维码关注)










