炒股就看金麒麟分析师研报,权威,专业,及时,全面,助您挖掘潜力主题机会!
(来源:雷达财经)

雷达财经讯,据媒体报道,1月7日,网红“狗头萝莉”称自己因负债650万元成为“老赖”,自述因年轻时不懂什么叫“独家直播”,因当时的直播工会三个月没发工资并没收了直播账号,申诉无效后她换平台开直播,没想到就背上了650万的巨债。
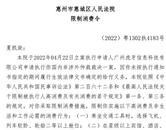
天眼查法律诉讼信息显示,夏凯旋(网红“狗头萝莉”本名)现存一则终本案件信息,未履行金额512万余元,案件流程信息显示,2022年4月,夏凯旋因该案被执行512万余元,2022年8月,夏凯旋因该案件被限制高消费,申请人为广州虎牙信息科技有限公司,涉及国内非涉外仲裁裁决案件。
第三方数据显示,狗狗大罗莉视频平台粉丝数为394.6万,过去30日掉粉超1.6万。此外,其1-20s视频广告报价为2.5万元,21-60s视频广告报价为2.8万元,60s以上视频广告报价为3万元。





海量资讯、精准解读,尽在新浪财经APP
VIP课程推荐
加载中...
APP专享直播
热门推荐
收起
新浪财经公众号
24小时滚动播报最新的财经资讯和视频,更多粉丝福利扫描二维码关注(sinafinance)
