(来源:VCA创投社)
2026年的第一个工作日,深圳证监局受理了一份备受关注的上市辅导备案申请。

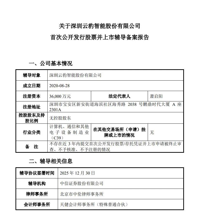
云豹智能股份有限公司正式启动A股IPO进程,由中信证券担任辅导机构。这家成立于2020年8月的公司,在完成最新一轮D轮融资后,估值已达到140亿元人民币,成为国内DPU(数据处理器)芯片领域首家独角兽企业,并向着“国产DPU第一股”的目标发起冲刺。
01
从MIT讲台到芯片战场
云豹智能的灵魂人物是其创始人、董事长兼CEO萧启阳博士。他出生于中国香港,24岁时便以优异成绩获得美国斯坦福大学电子工程博士学位。
萧启阳博士,来源:企业官网他的学术生涯堪称传奇,其博士论文解决了人工智能领域一个悬置多年的理论难题,并因此获得美国国家科学基金会青年研究员奖。人工智能先驱马文·明斯基曾为其著作撰写序言。
毕业后,他先后在加州大学尔湾分校和麻省理工学院(MIT)任教,成为MIT讲座副教授,并创立了自动识别研究中心。
2002年,他在硅谷联合创办了RMI公司,专注于研发高性能多核处理器。这家公司的产品被国内外多家顶级通信设备商广泛应用。
RMI后被NetLogic公司合并,最终于2012年被半导体巨头博通(Broadcom)以37亿美元现金收购,萧启阳也因此在博通担任高管。这段从技术研发到商业并购的完整经历,为他日后创立云豹智能奠定了坚实基础。
2019年前后,面对云计算和AI算力需求的爆发以及国际环境的变化,已实现财务自由的萧启阳决心再度创业。他将目光锁定在DPU这一新兴赛道,并将创业地点选在了产业链完备、创新氛围活跃的深圳。
2020年8月,云豹智能正式成立,萧启阳集结了一批来自博通、英特尔、ARM、华为海思、阿里巴巴等企业的核心骨干,组建起国内最具经验的DPU研发团队。目前公司员工超480人,研发团队占比高达90%,硕士及以上学历者占比75%以上,形成了从芯片设计、软件研发到方案落地的全链条能力。截至2025年2月,公司已申请244项专利、拥有49项软件著作权。
DPU作为数据中心“智能交通与物流枢纽”,与CPU、GPU共同构成现代计算三大核心,主要承担安全加速、存储加速及网络虚拟化等任务,其性能直接决定数据中心的算力效率与运营成本。2020年英伟达创始人黄仁勋提出“CPU+GPU+DPU”数据中心标配架构,同年英伟达以69亿美元收购智能网卡龙头Mellanox,DPU赛道正式进入爆发期。
成立之初,云豹智能便聚焦高性能通用可编程DPU SoC芯片研发,突破传统方案瓶颈。2022年,公司推出国内首款400Gbps DPU芯片“云霄”,采用创新的层级化可编程设计,集成支持P4语言的数据处理单元、自研RISC-V微处理器单元及高性能服务器CPU处理单元,网络带宽达400Gbps,RDMA带宽达200Gbps,相较传统方案性能提升4倍,功耗降低50%以上,成本大幅下降,一举打破国际巨头在高端DPU领域的垄断。这款芯片快速实现量产,成功导入腾讯、中国移动等头部云服务商与运营商,应用于云计算、人工智能等核心场景。
在基础DPU芯片落地的同时,云豹智能同步拓展产品矩阵,推出“风驰”智能网卡芯片,作为支持GPU万卡互联的核心芯片,大幅提升集群有效算力利用率,成为万亿参数模型训练的关键基础设施。2024年,公司再推全球首颗支持全调度以太网(GSE)标准的“智算琢光”DPU,标志着我国AI网络核心技术实现重大突破。2025年12月,云豹智能DPU系列产品入选“筑基强国路—中国制造‘十四五’成就展”,成为该展览中唯一的DPU行业大芯片企业,其技术实力与行业认可度得到国家级背书。
萧启阳曾公开表示,云豹智能的目标并非单纯追求“最高性能”,而是通过核心架构创新,实现“高性能+低成本”的平衡,既要快速商业落地占领市场份额,又要通过技术优化降低客户硬件及运维成本,这种务实的产品策略使其在国产DPU赛道中率先实现规模化商用。
02
明星机构的集体选择
云豹智能的融资进程堪称国产硬科技企业的标杆,成立五年多来完成多轮融资,估值从初创期跃升至140亿元,背后集结了红杉中国、淡马锡、腾讯、IDG资本等全球顶尖资本。
2020年12月,成立仅两个月,云豹智能便获得五源资本、正心谷资本、中芯聚源、华业天成、耀途资本、弘卓资本等机构联合投资。
2021年4月,时隔不到半年,云豹智能完成阵容豪华的天使轮融资,投资方包括红杉中国、深创投、腾讯、五源资本(跟投)、华业天成(跟投)、QBN Capital。萧启阳曾坦言:“创立云豹智能时,我只有一个人,拿到天使轮之后才敢去请创始团队。”红杉中国的入局具有标志性意义,作为全球硬科技投资标杆,红杉看中的不仅是DPU赛道的成长性,更在于萧启阳团队在高端芯片领域从研发到商业化的全流程经验,以及国产替代的战略机遇。腾讯的加入则为公司带来产业资源优势,为后续产品落地奠定基础。
2021年9月,腾讯再次出手数亿元人民币,老股东红杉中国、深创投、五源资本持续跟投,新增淡马锡、蔚来资本、正心谷资本、一村资本、民银资本、耀途资本等投资方。淡马锡的入局标志着国际资本对国产DPU赛道的认可,作为全球主权基金巨头,淡马锡始终聚焦高成长性硬科技领域,其投资逻辑更看重赛道长期价值与企业全球竞争力。本轮融资后,云豹智能估值突破10亿美元,成为国内DPU赛道第一家独角兽企业,此时距离公司成立仅13个月,创造了硬科技企业的成长奇迹。


来源:企查查2024年,随着产品实现规模化商用,云豹智能迎来国资基金进场,获得深圳市引导基金、宝安区产业投资引导基金加持,同时引入阳光保险、国信资本、润信新观象产业基金等投资方,完成了B轮融资。本轮融资聚焦产业链协同与产能扩张,政府引导基金的加入不仅提供资金支持,更助力公司对接深圳本地半导体产业资源,加速技术转化与市场拓展。此时公司估值稳步提升至71亿元,入选福布斯中国独角兽榜单与胡润全球独角兽榜。
2025年11月,作为IPO前的关键融资,本轮融资阵容再度升级,同创伟业、东方富海、基石资本等深圳本土VC联合加持,IDG资本新进入局,腾讯、IDG资本等老股东持续跟投。本轮融资后,公司估值正式突破140亿元。
从股权结构看,腾讯通过多轮跟投合计持股22.5351%,成为公司最大股东,创始人萧启阳直接持股7.551%,红杉中国、淡马锡等机构均为重要股东,这种股权结构既保障了产业资源的深度绑定,又兼顾了创始团队的控制权与资本的话语权。多位投资方在公开场合表示,DPU作为算力基础设施核心芯片,是数字经济与人工智能发展的战略级赛道,而云豹智能凭借团队、技术与商业化能力的综合优势,有望成为国产DPU的领军企业,红杉中国更是将其列为硬科技投资的标杆案例,看好其在国产替代浪潮中的成长空间。
03
DPU站上算力时代的C位
DPU(Data Processing Unit)是一种专门用于数据处理的新型处理器,主要承担安全加速、存储加速及网络虚拟化等任务,从而提高数据中心的整体效率和性能。
当前全球DPU市场正处于高速扩张期,多重因素共同推动赛道进入黄金发展阶段。从需求端看,人工智能、云计算、超算中心建设的爆发式增长,催生了对数据处理能力的极致需求。随着生成式AI的普及,万亿参数模型训练需要海量数据高效流转,DPU作为数据调度核心,能够大幅降低CPU负载,提升算力利用率,成为智算中心的标配组件。据行业报告显示,2025年全球DPU市场规模突破200亿美元,中国市场规模达37.4亿美元,年复合增长率超50%,其中超算中心与云服务商是核心需求方。
其中,2023-2025年全球DPU相关企业融资总额超300亿美元,中国市场融资额占比达40%,其中头部企业融资占比超60%,呈现马太效应。除云豹智能外,中科驭数、芯启源等企业也获得亿元级融资,投资方涵盖红杉中国、高瓴资本、深创投等头部机构,以及腾讯、阿里、华为等产业资本。
目前,全球DPU市场由国际巨头主导,英伟达、英特尔、博通等公司占据领先地位。 英伟达通过收购Mellanox推出BlueField DPU,并与GPU生态协同;英特尔则以IPU推进基础设施处理器路线。
在中国DPU市场,主要参与者包括云豹智能、中科驭数和芯启源,这三家常被并称为“国产DPU三强”。 各自的发展路径有所不同:
云豹智能走通用可编程SoC路线,强调综合能力与平台化,产品指标直指400G高端市场;中科驭数则强调超低时延优势,从金融等对延迟极敏感行业切入;芯启源通过整合成熟网络处理器技术,强调可编程与灵活定制。
根据公开数据,2024年云豹智能在国内DPU市场的份额约为15.3%,仅次于华为(34.1%)和中科驭数(18.7%),已成功打破国际厂商的垄断局面。
云豹智能的产品已进入腾讯、中国移动等头部云服务商与运营商的核心供应链,同时在工商银行、南方电网等行业头部客户中实现规模部署。
未来3-5年,DPU技术将向“更高性能、更低功耗、更优生态”方向演进。制程工艺方面,3nm制程将在2026年实现规模化量产,推动DPU性能密度再提升2.8倍,单位算力功耗降至0.3W/TFLOPS,同时光子集成技术将逐步成熟,实现光模块功能与DPU芯片的板载整合,进一步降低时延与功耗。架构创新方面,存算一体架构与异构计算将深度融合,超过80%的高端DPU将集成可重构数据平面(P4可编程引擎),支持动态加载网络功能虚拟化工作负载,使业务部署周期缩短70%。
对于即将登陆资本市场的云豹智能而言,上市既是里程碑,也是新起点。在获得充裕资金支持后,它需要继续加固技术壁垒,深化与更多行业客户的合作,并在与国际巨头和国内同行的竞争中,证明其“最高性价比”路线的长期生命力。
04
未来展望
萧启阳和他的团队,用了不到五年时间,走完了从FPGA验证到6nm SoC量产、从初创公司到行业独角兽的征程。
放眼未来,萧启阳预测当前国内DPU市场规模约300多亿元,五年后将膨胀至千亿级。 在AI推动算力需求激增的背景下,DPU作为优化数据中心效率的关键芯片,其战略价值将与日俱增。
如今,这头由红杉、淡马锡、腾讯等顶级资本共同哺育的“云豹”,已经站在了公开资本市场的门前。它的IPO,将不仅是一家公司的成人礼,更是中国在数据中心核心芯片领域自主能力的一次关键展示。

VIP课程推荐
APP专享直播
热门推荐
收起24小时滚动播报最新的财经资讯和视频,更多粉丝福利扫描二维码关注(sinafinance)
