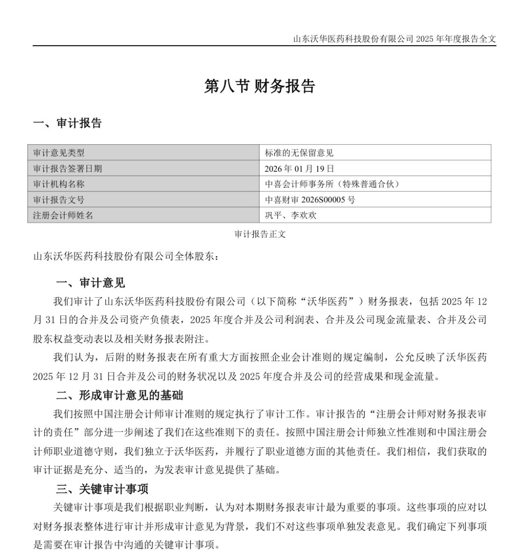
山东沃华医药科技股份有限公司(以下简称“沃华医药”)正式披露了2025年年度报告及审计报告,成为A股市场首家交出经审计“年度成绩单”的上市公司。报告显示,公司2025年业绩强劲复苏,成功扭转此前两年的疲软态势。审计机构对其财务报表出具了标准无保留意见。
A股首份2025年“成绩单”审计报告来了!沃华医药扭亏为盈,但审计师点名了这两大风险
简单来说,就是A股上市公司2025年的“期末考卷”——年度审计报告,开始陆续公布了。沃华医药(股票代码待查)拔得头筹,成为了第一家交出经审计“成绩单”的公司。
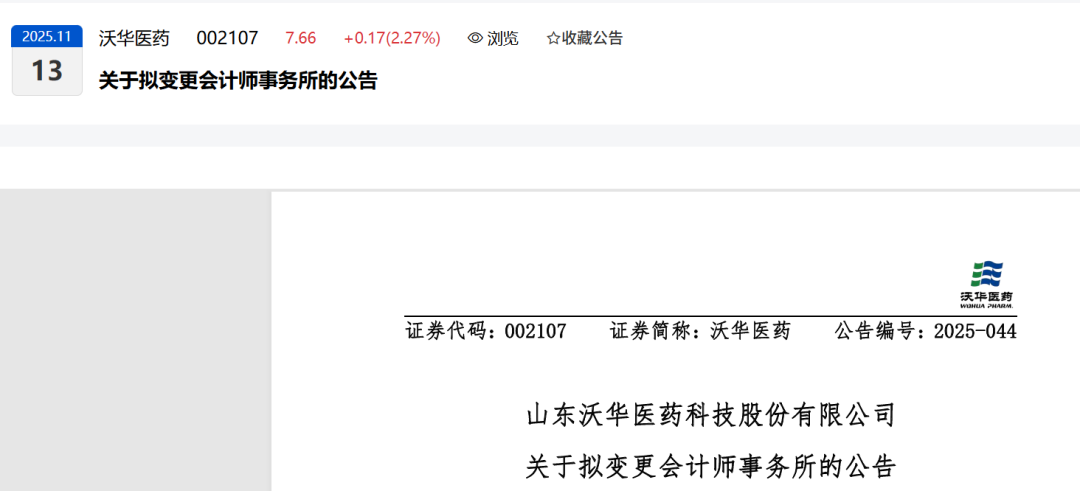
什么时候换的:2025年11月。
换成谁了:从 永拓会计师事务所 换成了 中喜会计师事务所。
体检费多少:2025年全年审计总费用90万元(其中年报审计70万,内控审计20万)。
去年体检报告啥时候出的:2024年的报告,是2025年4月25日才出具的。
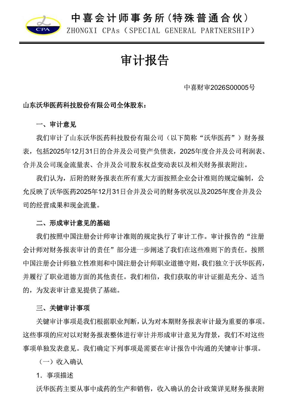
这份由 中喜会计师事务所 出具的审计报告,核心结论就一句话:“标准的无保留意见” 。这相当于审计老师给这份财务报告盖了个“合格”章,认为它真实、公允地反映了公司2025年的家底和经营情况。
这份“成绩单”的几大看点:
业绩大幅反弹,成功扭亏为盈:
营收:81.7亿元,同比增长约7%。
净利润:约9572万元,同比暴增163%!相比2024年(3640万元)和2023年(5877万元),2025年算是打了一个漂亮的翻身仗。
扣非净利润(剔除非经常性损益,更能反映主业赚钱能力):约9211万元,同比大涨168%。
现金流:经营现金流净额近1.29亿元,增长40%,说明赚钱是真金白银流入的,质量不错。
总结一下:
沃华医药这份“头炮”报告,展现了一个业绩显著复苏、现金流改善、审计意见干净的形象。但同时,审计师也提示了收入真实性和商誉资产潜在风险这两大需要持续关注的要点。投资者在看好其增长的同时,也需要留意这些风险点。






2025年11月,沃华医药发布变更会计师事务所的公告,2025年年报审计机构由永拓会计师事务所变更为中喜会计师事务所。2025年度审计费用为 90 万元,其中年报审计费用为70 万元,内控审计费用为 20 万元。沃华医药2024年度财务报表审计报告于2025年4月25日出具。



VIP课程推荐
APP专享直播
热门推荐
收起24小时滚动播报最新的财经资讯和视频,更多粉丝福利扫描二维码关注(sinafinance)
