(来源:水泥网APP)
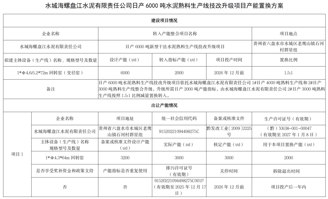
12月25日,贵州省工信厅发布“关于撤销水城海螺盘江水泥有限责任公司日产6000吨水泥熟料生产线技改升级项目产能置换方案的公告 ”。

根据国家有关产业政策要求,2024年10月29日,我厅对水城海螺盘江水泥有限责任公司日产6000吨水泥熟料生产线技改升级项目产能置换方案进行了公告。因原方案至今未实施,经水城海螺盘江水泥有限责任公司及县(区)、市(州)工信部门申请,现对水城海螺盘江水泥有限责任公司日产6000吨水泥熟料生产线技改升级项目产能置换方案的公告予以撤销,特此公告。
据此前贵州工信厅发布,水城海螺盘江水泥6000t/d熟料生产线技改升级项目依托水城海螺盘江水泥1#4000t/d熟料生产线和2#3000t/d熟料生产线整合升级,升级所需2000t/d产能指标,由水城海螺盘江水泥2#3000t/d熟料生产线按照 1.5:1 比例减量置换转入。


海量资讯、精准解读,尽在新浪财经APP
VIP课程推荐
加载中...
APP专享直播
热门推荐
收起
新浪财经公众号
24小时滚动播报最新的财经资讯和视频,更多粉丝福利扫描二维码关注(sinafinance)
