(来源:财通证券研究)
国内领先本地商业平台,积极探寻新业务增量:美团作为国内领先的本地商业平台,核心业务涵盖餐饮外卖、闪购及到店酒旅业务,并积极开发小象超市、快驴等新业务以及拓展海外市场。整体来看,宏观经济是最大的贝塔,下游服务业相较商品零售更高的增速和相对更强的可选属性决定平台成长性及弹性亦更大;线上化率提升的背景下,外卖相对刚性、构筑稳健基本盘,到店及闪购业务加速渗透带来高成长。
核心本地商业受竞争扰动,短期利润承压但长期空间不变:2025Q3核心本地商业收入为674亿元(yoy-2.8%),主因补贴加大导致配送服务收入同比下降显著;2025Q3核心本地商业经营亏损为141亿元,我们预计25Q4经营亏损趋势将延续,但亏损幅度有望实现环比收窄。我们认为,美团的核心优势来自其长期构建的业务壁垒,而非短期补贴投入,公司外卖业务运营效率优势显著,基于履约、供应链与生态协同的领先地位稳固,伴随行业竞争趋向理性,公司有望在补贴退坡后迎来利润修复周期。
积极探寻海外市场增量,拓宽公司TAM边界:外卖业务加速拓展海外市场,在香港与沙特等地区均取得积极进展,Keeta香港业务在今年10月已经盈利且2025Q3单季度UE指标环比显著增长,今年继续拓展中东、拉美地区。美团国际化战略虽起步较晚,但从长期战略视角出发,其在全球本地生活服务市场的布局有望显著拓宽公司TAM边界,并为未来盈利增长创造结构性弹性。
投资建议:我们预计2025-2027年公司营收分别为3662/4174/4689亿元,经调整净利润分别为-174/171/403亿元;美团作为国内本地商业龙头,长期壁垒稳固,短期竞争扰动不改长期价值,首次覆盖,给予“增持”评级。
风险提示:宏观经济及消费需求恢复不及预期,即时零售行业竞争加剧风险,监管政策不及预期,海外市场风险。


正文内容
1 公司简介:国内领先本地商业平台
1.1基本概况:本地生活壁垒坚固,积极寻求新业务增量
美团是中国领先的本地商业平台,创立于2010年3月,致力于提供一站式“吃喝玩乐”服务。自2018年上市以来,美团将所有集团业务向美团APP整合,已经成长为一个聚合美食、酒店、旅行、出行、买药、休闲娱乐、电商团购等各类生活服务功能的综合性平台。公司以本地商业为核心业务,包括餐饮外卖、美团闪购及到店酒旅业务,积极开发美团优选、小象超市、快驴(B2B餐饮供应链)等新业务,触达消费者不同消费场景下的不同需求,同时拓展中国香港及海外市场,将内地先进的技术和广泛的外卖服务网络成功复制到其他地区。

1.2主营业务基本情况
从2024年收入结构来看,公司收入由核心本地商业74%(外卖+到店酒旅+闪购)+新业务26%(美团优选+小象超市/美团买菜+快驴+出行+其他)组成。影响美团收入的核心因素可拆解为①外卖业务:需求较为刚性、商家供给端相对稳定,与宏观经济周期正相关但波动相对小,短期受行业竞争扰动但长期空间不变;②到店酒旅业务:来自具有可选性的线下服务消费,消费频次、客单价均取决于居民消费力,超50%收入来自广告,取决于中小商家支付意愿即现金流情况,与宏观经济周期的关联度更高;③闪购业务:受益于行业线上化率提升的大趋势,并且线上化品类仍在扩充。整体来看,宏观经济是最大的贝塔,下游服务业相较商品零售更高的增速和相对更强的可选属性决定平台成长性及弹性亦更大;线上化率提升的背景下,外卖相对刚性、壁垒高且构筑稳健基本盘,到店及闪购业务加速渗透带来高成长。

2 2025Q3业绩点评:竞争扰动导致利润承压
2025Q3公司实现收入955亿元(yoy+2%),低于一致预期2%;经调整经营亏损197.6亿元,(高于彭博一致预期的亏损162亿元),经营亏损率达20.7%;经调整净亏损160亿元(高于彭博一致预期的亏损140亿元),在外卖竞争白热化与海外投入拉升下,盈利端大幅承压。
受外卖竞争扰动,核心本地商业收入及利润短期承压。2025Q3核心本地商业分部收入为674亿元(yoy-2.8%),低于一致预期2.5%,主因补贴加大导致配送服务收入同比下降17%,其他经营指标包括交易笔数、交易金额均实现稳健增长,本季度广告收入142亿元(yoy+5.7%),超过一致预期4.5%。竞争导致成本&费用端压力急剧上行,2025Q3核心本地商业分部经营利润由去年同期+146亿元转为-141亿元,高于彭博一致预期的亏损126亿元,对应经营亏损率达20.9%,主因毛利率下降、交易用户激励及营销开支增加。管理层在指引中明确表示“外卖行业竞争持续白热化,预计 Q4 经营亏损趋势将延续”,因此我们预计2025Q4核心本地商业分部经营利润同比仍由正转负,但亏损幅度在行业补贴趋向理性的背景下有望实现环比收窄。
新业务收入稳健增长,经营亏损环比改善:2025Q3新业务分部收入为280亿元(yoy+15.9%),受益于小象超市/快驴等业务保持强劲增长及海外业务扩张,部分抵消美团优选战略转型的负面影响。海外Keeta业务进展顺利,在中国香港、沙特市场的规模及份额持续扩大,于今年9月进入科威特、阿联酋,10月在巴西开展试点。2025Q3新业务经营亏损达13亿元(低于彭博一致预期的亏损23亿元),经营亏损率环比改善至4.6%,主要由于零售业务经营效率改善。

3 如何理解美团的竞争壁垒及后续竞争格局?
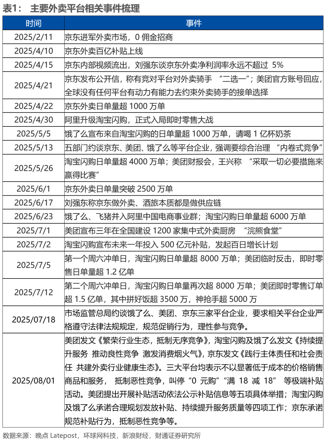
行业补贴大战造成短期扰动,竞争回归理性后利润修复可期。2025 年 2 月 11 日,京东正式入局外卖市场,凭借 “全年免佣金” 等商家激励政策和“骑手交社保”快速打开市场。同年4月末,阿里加入竞争,将淘宝旗下“小时达”升级为“淘宝闪购”,并与饿了么合作推出百亿补贴计划,加速行业补贴节奏。美团作为既有龙头在上半年保持谨慎应对,7月开始有序跟进补贴策略。近期美团餐饮外卖订单市占率稳步回升,尤其在中高价订单市场保持显著优势。在实付15元以上订单的市场份额中,美团占比超过三分之二;在实付30元以上订单的市场份额中,美团占比更是超过70%。我们认为,补贴大战在短期内推升行业竞争强度,平台投入加大对利润形成阶段性压力,但高额补贴主要吸引价格敏感型、以茶饮咖啡为主的低客单价用户,对于正餐影响有限,补贴后单量下滑不可避免。长期来看,美团在外卖业务上的运营效率优势显著,基于履约、供应链与生态协同的领先地位稳固,伴随监管部门对无序补贴行为的关注度提升、行业竞争趋向理性,我们判断公司有望在补贴退坡后进入利润修复周期。
商户+用户+运力,共同铸就外卖市场龙头,美团的核心优势来自其长期构建的业务壁垒,而非短期的补贴投入。首先,美团拥有调度能力最强、覆盖面最广的即时配送网络,依托高密度骑手体系与领先调度算法,实现最优履约成本和最稳定的分钟级服务体验,是竞对难以复制的结构性护城河。其次,美团掌握全国最完整、层级最丰富的本地商家供给体系,覆盖头部连锁、中腰部商家与大量本地小店,SKU深度远超同业。外卖作为高频刚需场景,美团已在用户心智中形成“点外卖=美团”的固化认知,带来行业最高的复购率与留存度,在补贴期中具备更高的抗冲击性。此外,美团外卖与到店、酒旅等本地生活业务形成生态飞轮,提高LTV、降低获客成本。综合来看,美团凭借配送网络、供给深度、用户心智、生态协同及算法运营等多维壁垒,在补贴大战中具备稳固的结构性领先优势。

4积极探寻海外市场增量,拓宽公司TAM边界
外卖业务加速拓展海外市场,在香港与沙特等地区均取得积极进展。2023年5月22日Keeta正式上线香港,在平均订单价值、市场份额、入驻餐厅与骑手数量等方面持续扩大领先优势,公司表示Keeta香港业务在今年10月已经盈利,且Keeta香港业务25Q3单季度UE指标环比实现显著增长。在沙特,Keeta于2023年9月启动,不到一年时间,Keeta已跃升为沙特市占前三的外卖平台,覆盖沙特20个城市,并计划进一步拓展覆盖范围,提升在中东市场的布局深度。2025年8月19日,Keeta正式在卡塔尔首都多哈上线,这是继沙特阿拉伯之后在中东市场的又一重要突破,卡塔尔作为全球人均GDP 最高的经济体之一,外卖市场潜力可期。针对巴西市场,美团已正式宣布未来五年内将在该国投资10亿美元,标志着公司首次进入拉美市场。美团国际化战略虽起步较晚,但从长期战略视角出发,其在全球本地生活服务市场的布局有望显著拓宽公司TAM边界,并为未来盈利增长创造结构性弹性。在中短期角度,新兴市场高速增长叠加资源投入加速,或对公司盈利指标形成阶段性压力,在Keeta加速拓城的背景下,2025年新业务亏损或同比显著扩大。

5 盈利预测与估值
从宏观政策到经济基本面再到美团核心本地商业业绩增长的逻辑已被验证,短期外部竞争加剧导致平台利润承压,但美团仍在用户心智、高客单价订单规模及履约效率维持行业领先地位,核心业务壁垒稳固。从新业务角度看,我们预计美团优选仍有较大减亏空间,但海外业务即Keeta伴随市场扩展预期投入水平显著扩大,全年新业务整体亏损也因此同步扩大。我们预计2025-2027年公司营收分别为3662/4174/4689亿元,对应同比增长9%/14%/12%,2025年受外部竞争扰动,毛利率下滑显著且销售费率大幅提升,2026-2027年伴随行业补贴退坡、竞争趋缓,毛利率及销售费率有望保持同比改善的趋势,迎来利润修复拐点,我们预计2025-2027年经调整净利润分别为-174/171/403亿元。美团作为国内本地商业龙头,长期壁垒稳固,短期竞争扰动不改长期投资价值,首次覆盖,给予“增持”评级。


6 风险提示
宏观经济及消费需求增长不及预期:若宏观经济增速放缓,居民收入增长受限,将削弱大众对外卖消费的支付能力与意愿。外卖市场需求收缩,订单量下滑,进而影响外卖平台收入增长。
即时零售行业竞争加剧风险:各平台积极投入以抢占订单及用户市场份额,可能存在行业竞争加剧导致公司外卖及闪购业务增长或利润不及预期的风险;
监管政策不及预期:若外卖行业监管趋严,例如对补贴金额及骑手管理方面提出更为严格的标准,或导致平台运营成本增加,盈利空间受到挤压。
海外市场风险:若国际形势发生诸如经济增长放缓、系统性金融危机等重大不利,将严重制约海外市场的消费需求,或对公司海外市场拓展造成不利影响。

注:文中报告节选自财通证券研究所已公开发布研究报告,具体报告内容及相关风险提示等详见完整版报告。
证券研究报告:《美团:国内本地商业龙头,竞争扰动不改长期价值》
对外发布时间:2025年12月4日
报告发布机构:财通证券股份有限公司(已获中国证监会许可的证券投资咨询业务资格)
本报告分析师: 郝艳辉,罗婉琦
登记编号:S0160525080001,S0160525090005

VIP课程推荐
APP专享直播
热门推荐
收起24小时滚动播报最新的财经资讯和视频,更多粉丝福利扫描二维码关注(sinafinance)
