(来源:大鱼财经工作室)
近日,新黄河·大鱼财经记者获悉,融360联合创始人、董事长叶大青近日通过内部全员信宣布,将于2025年11月4日起卸任Rong360 Inc.CEO职务,转任Rong360 Inc.及Jianpu Technology Inc.董事长。
与此同时,龚翊升将接任Rong360 Inc全球 CEO职务。公开信息显示,龚翊升曾作为维信金科CRO多次公开出席活动。
公开信息显示,融360成立于2011年10月,是中国知名的移动金融智选平台,其业务涉及贷款推荐、信用卡服务、数字金融服务等多个领域,注册用户已超过1亿。
作为知名助贷平台,在高管更替之际,融360接下来将如何应对助贷新规带来的挑战?

有投诉称借款5000元,一天后被扣款1120元
融360平台用户协议显示,平台由北京融三六零信息技术有限公司、北京融七牛信息技术有限公司及其关联公司运营。融360平台主要向用户提供贷款咨询推荐、资信评估、产品/服务推荐、账户管理等服务。
新黄河·大鱼财经记者尝试使用融360 App进行借款申请,打开该App,其首页显示精选贷年利率7.2%-24%。

360 App内截图
近日,消费保投诉平台 【下载黑猫投诉客户端】出现大量有关融360平台的投诉信息。主要投诉理由包括乱收费、高利贷等。一名消费者投诉表示,11月2日在融360平台借款5000元,分12期还款,每月还款472.77元。但却在不知情的情况下多出来一个权益卡,并在11月3日被扣款1120元。

若按照该消费者实际到手3880元(5000元-1120元)来计算,该笔借款的实际年化利率约为76.67%,远超24%。

在融360 App中,记者多次被弹窗提醒激活VIP特权。点击进入后,页面显示该产品为“超值省钱月卡”,价格为29.9元/月,次月起39.9元。权益内容包括金融权益以及生活权益。

360 App内截图
服务协议显示,服务提供方为深圳橡树黑卡网络科技有限公司(本文称“橡树黑卡”),官网介绍显示,橡树黑卡成立于2018年,是一家用户增值解决方案服务商,拥有全方位的会员体系与用户经营解决方案。
除了月卡服务,在融360中,还为用户提供“尊享会员”服务,其中经典会员99.8元/半年、尊享会员178元/半年。两种等级均包含金融和生活权益服务内容,服务提供方均为橡树黑卡。

360 App内截图

曾因个人信息问题被通报
记者在填写完个人资料后,尝试在融360平台申请借款,该平台将记者导流至维信卡卡贷以及一家名为“上海随心优享金融信息服务有限公司”(本文称“随心优享金服”)。

360 App内截图
公开信息显示,维信卡卡贷的运营方为上海维信荟智金融科技有限公司(本文称“维信荟智金科”)。
页面显示,记者需要再同意贷款知情书、个人信息共享授权书以及维信卡卡贷的机构协议等多个协议。
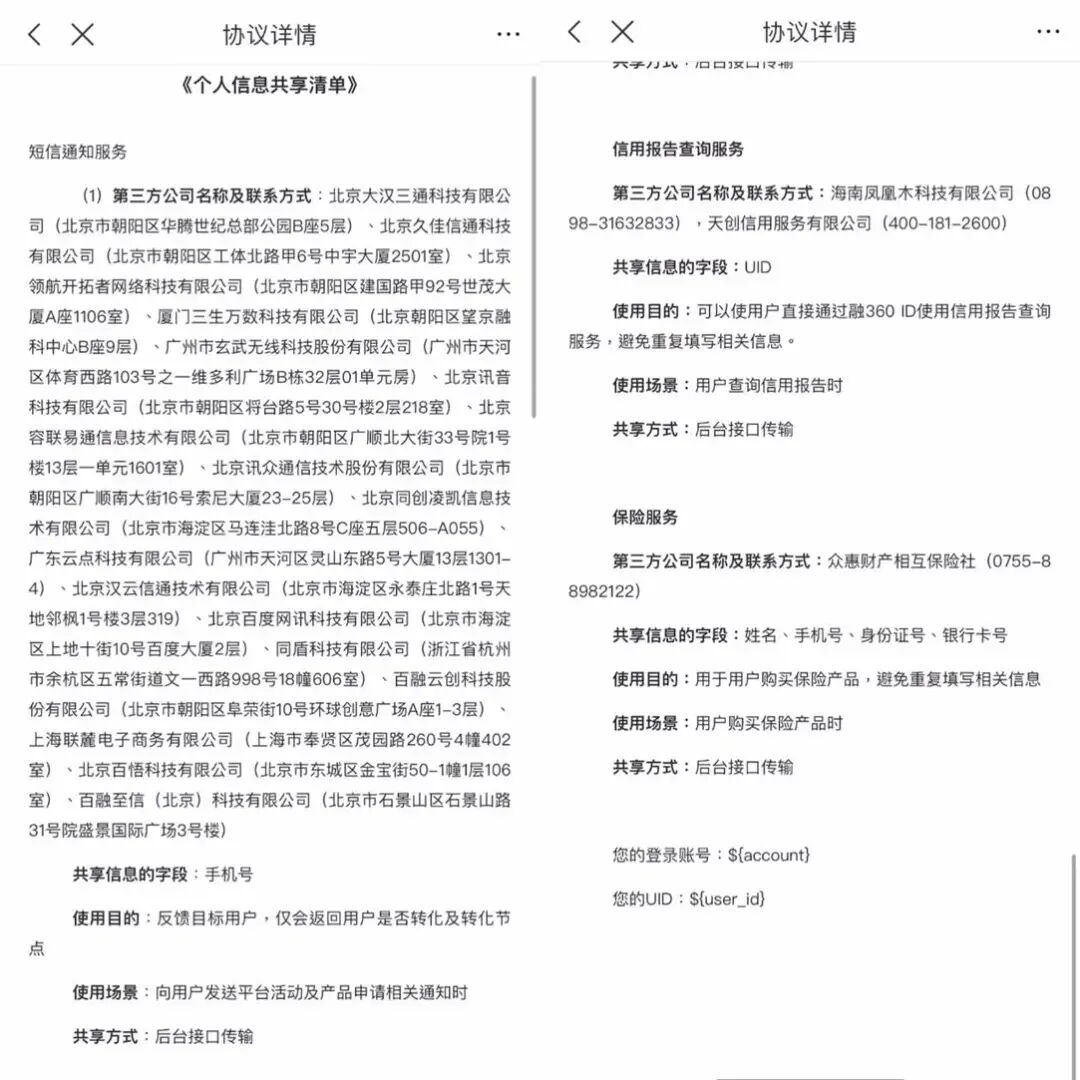
个人信息共享授权书显示,平台将用户的设备信息、基本资质信息等授权给维信荟智金科、随心优享金服,以及广告及分析服务类提供商和信用机构及数据服务商,其中包含了17家短信通知服务方以及2家信用报告查询服务方等公司。

但这仅是该平台将个人信息授权给第三方公司的一部分,在卡卡贷机构协议中的一份“个人/企业信息授权书”中,涉及了多家第三方机构信息,包括北京人品科技发展有限公司、新疆万鸿信息科技有限公司等近30家公司。

/企业信息授权书部分截图
用户在借款过程中,个人信息被层层授权给多家第三方机构,或存在个人信息安全隐患。
今年9月份,北京市通信管理局通报了一批存在侵害用户权益和安全隐患等问题的移动互联网应用程序,其中包含“融360”App,涉及问题为违反必要原则收集个人信息。
除了随心优享金服,根据记者所选择的长期居住城市不同,融360平台还向记者推荐了其他线下贷款中介,包括北京运升昌达信息科技有限公司、南京晟鑫微聚信息咨询有限公司、杭州拓宝荣信息咨询有限公司等。

VIP课程推荐
APP专享直播
热门推荐
收起24小时滚动播报最新的财经资讯和视频,更多粉丝福利扫描二维码关注(sinafinance)
