(来源:光伏见闻)
正儿八经的生意做不了,就开始学着“浑水摸鱼”“招摇撞骗”!
大家都知道,今年上半年,抢装是光伏行业的关键词。然而,无论是光伏上行期还是现在的下行期,总有人利用行业规范漏洞钻空子。尤其是在当前光伏市场准入门槛持续降低、信息不对称、竞争日趋白热化的背景下,业内谣言滋生、虚假信息泛滥的现象愈发凸显,给行业健康发展蒙上阴影。
据统计,新疆地区光伏等新能源领域的谣言尤为集中,甚至存在项目从招标阶段就系虚假信息的情况。具体来看,相关骗局多以风光项目投资、招商、施工、劳务发包、商务合作为由实施。
截至目前,新疆遭官方曝光的光伏骗局就已有6起,我们一起来看。
新疆光伏骗局案例
1、十一团150万千瓦光伏项目
2025年8月4日,沙漠之门十一团发布官微消息称,近期十一团辖区内出现以150万千瓦光伏项目施工、开工剪彩等幌子分包工程收取资金实施行骗。

十一团150万千瓦光伏项目,因2025年1月国家发展改革委出台新能源136号文,明确2025年6月1日投产的新能源上网电价全面走向市场化,机制电价通过年度竞价形成,国电电力集团公司要求国电电力山西新能源公司重新测算项目收益,导致此项目于2024年11月停工至今。
2、乌什县300兆瓦微风发电项目、温宿县3GW药光互补项目
2025年7月,新疆新闻网发布辟谣声明,有不法分子伪造新能源项目文件进行虚假宣传,包括乌什县300兆瓦微风发电项目、温宿县3GW药光互补项目。

网传《关于同意乌什县300兆瓦微风发电站开展工作的函》(乌发改字〔2014〕193号)已于2015年9月22日正式废止,该文件不再具备任何法律效力。乌什县发展和改革委员会郑重声明:我县从未批准或实施任何风力发电项目,所有以"乌什县微风发电项目"名义开展的投资、招商行为均属虚假信息。
针对网上流传的《新疆鑫盛程祥农业发展有限公司温宿县3GW药光互补项目投资项目备案证》,温宿县发展和改革委员会发布官方声明称:该备案证系伪造文件,所涉项目未获我县任何审批,请勿相信所谓"药光互补项目"的投资邀约。
3、沙雅县1GW光伏产业招标
2025年6月,网传“沙雅县有1GW光伏产业”向外部进行分标段招标的信息,沙雅县发展和改革委员会发布打假声明。

4、新疆生产建设兵团第三师四十六团1.5GW伏治沙项目
2025年5月,永兴排头兵官微发布公开声明称,招标平台发布《新疆生产建设兵团第三师四十六团1.5G瓦光伏治沙项目光伏组件采购项目招标公告》、《新疆生产建设兵团第三师四十六团1.5G瓦光伏治沙项目集中逆变器采购项目招标公告。
经核实,两条招标公告均不属实,现向全社会公开正式声明,谨防上当受骗。

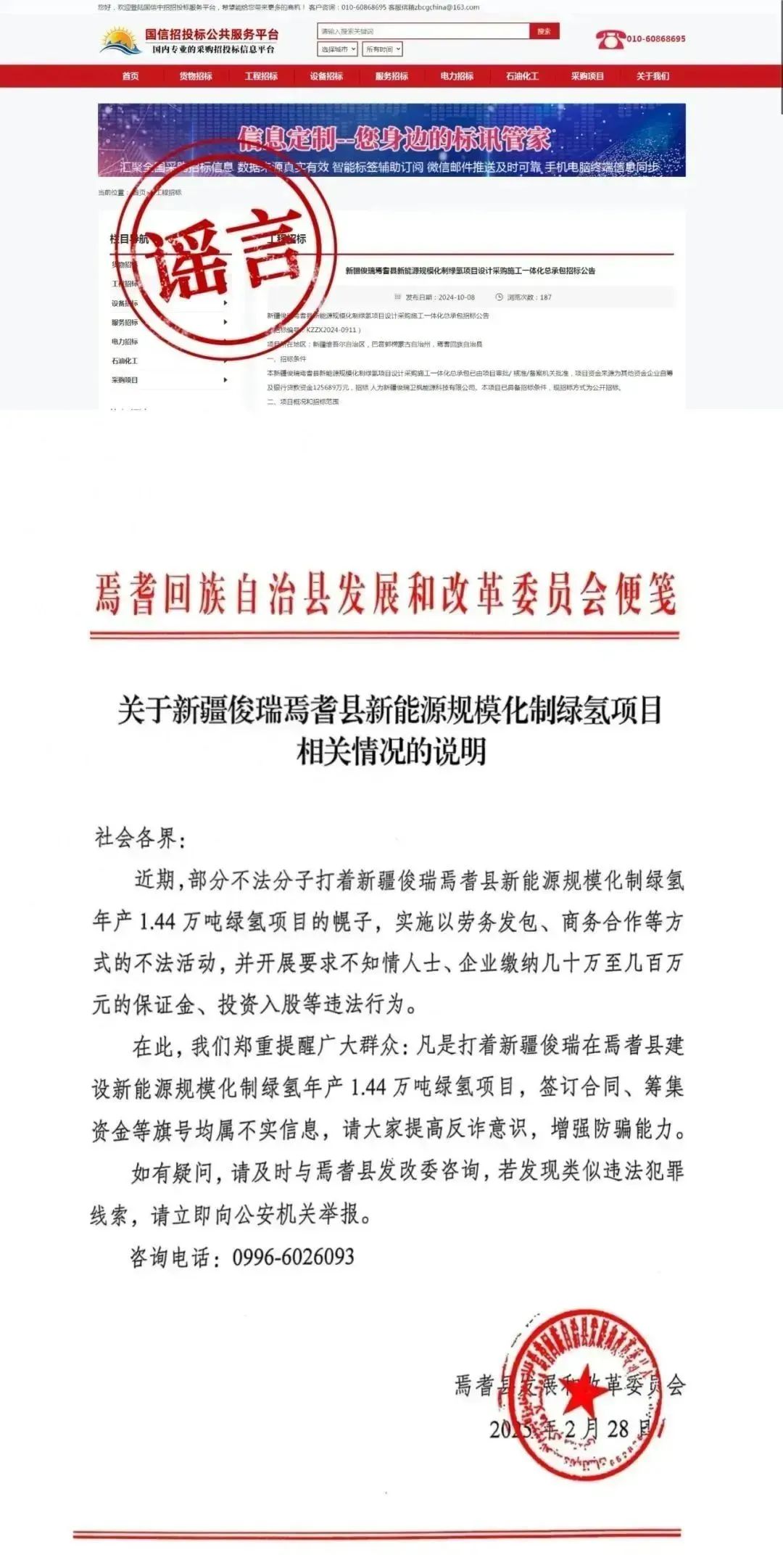
5、制绿氢年产1.44万吨绿氢项目
2025年3月,焉耆县发改委发布打假声明称:部分不法分子在互联网平台发布“新疆俊瑞焉耆县新能源规模化制绿氢年产1.44万吨绿氢项目”等信息,实施以劳务发包、商务合作等方式的不法活动,经证实凡是打着签订合同、筹集资金等旗号均属不实信息均均属不实信息。

6、“210万千瓦光伏治沙”“年产10万吨制氢50万吨甲醇项目”
2025年2月,新疆新和县发改委曾发布一则辟谣公告称,凡是以“新和县川能210万千瓦光伏治沙”“新和川能年产10万吨制氢50万吨甲醇(含储能、光伏治沙、源网荷储等)项目”名义签订合同、招募资金或发布融资信息的,均属不实信息。
且新和县川能制氢新能源有限公司也发声明表示,该项目目前正在办理前期相关手续,目前市面上流传的关于EPC价格、PC单价、劳务单价等项目价格均未确定,系谣言。

光伏骗局7大套路,谨防!
为了帮助大家识别并防范此类诈骗,特整理出以下七大类常见的光伏诈骗手段及案例分享,大家一定要擦亮双眼:
1、夸大发电效果
不良商家为了吸引客户,常常故意夸大光伏发电的效果,如宣称1千瓦光伏发电每天可以产生24度电等。然而,光伏发电受到多种因素的影响,如天气、日照时间、光伏板效率等,实际发电量往往远低于宣传数据。
此前在福建南平市山区,李某就听信了销售人员“光伏板发电的钱足够偿还贷款,10年就能还本付息,之后发的电利润就全归个人”的谎言。个人信用贷款20万安装了22千瓦的光伏板,但当光伏板真正运转起来后,李某才发现每月发电收入根本覆盖不了贷款,除了本息要偿还外,还有杂七杂八的维修费,每年也要上千块,第一年不仅没挣钱还倒贴了2000元,第二年倒贴了4000元,不但免费的阳光没“晒”着,为了偿还贷款,李某不得不另寻一份工作。

2、光伏传销骗局
部分商家声称,用户花费数万元安装一套电站,即可获得光伏代理资质,若能发展一定数量的下线安装,代理资质将逐步升级,每升一级都能获可观的抽成奖励。然而,这实际上是一种“庞氏骗局”,不仅商家承诺的抽成奖励难以实现,而且用户投资安装电站的钱也可能会“打水漂”。
3、光伏项目投资骗局(非法集资)
一些犯罪分子以“新能源投资平台”为噱头,承诺高额回报吸引投资者。然而,这些平台往往缺乏真实的光伏项目支撑,一旦投资者投入资金,平台便可能关闭并卷款跑路。
2021年,红星资本局平台曝光了“赫煌到家”APP光伏发电投资骗局,被骗人超过140人,被骗金额共计600万元左右。这类项目蹭着光伏发电投资的热度,号称“投资光伏发电项目、国家扶持、每天都有收益”,其APP内有(伪造的)各类资质证书,以小额返利吸引用户持续投钱,待资金累积到一定程度后,幕后方直接跑路消失,投资人才发现被骗。

4、以次充好类骗局
部分不良商家用远低于市场价的报价吸引用户安装光伏电站,看似价格十分诱人,实则采用不合格或已接近使用期限的光伏组件、逆变器、线缆、支架等光伏设备,以次充好、滥竽充数。当电站安装并网后,发电量肯定不理想,这时商家会以光照不好、用户没有定期维护等借口搪塞,或向用户收取高昂的维修费用。
5、光伏套路贷(屋顶租赁变贷款)
诈骗分子冒充大公司员工,以租用村民屋顶建设光伏电站并支付租金为诱饵,诱导村民签订贷款合同。然而,这些合同往往存在阴阳条款或模糊概念等陷阱,导致村民在不知不觉中背负大额贷款。
还有一些光伏皮包公司打着发展光伏发电的旗号,以帮助用户解决建设光伏发电资金为由,游说用户进行光伏贷,贷款一批下来卷款跑路,用户掉进光伏贷款骗局。
6、代理合同骗局
一些企业以签订光伏代理合同为噱头,承诺订购光伏产品后返还部分现金等优惠。然而,在实际操作中,这些企业往往以高于市场价的价格销售光伏产品给用户,导致用户遭受损失。
7、合同文字游戏
比如一些合同中约定:不需要农户出资,只需要把屋顶出租出去,每年每块板就能有50元的收入。然而这样的话术实际是在混淆“租赁模式”和“合作模式”,一旦发电设备损坏或丢失,无论是天灾还是人祸,都是用户的责任,用户每年拿几千元的“租金”,但一旦出事就需要赔付以万计数的设备款。

天下熙熙,皆为利来;天下往往,皆为利往。但是,君子爱财,取之有道。一切招摇撞骗的手段,最后只会画地为牢。

VIP课程推荐
APP专享直播
热门推荐
收起24小时滚动播报最新的财经资讯和视频,更多粉丝福利扫描二维码关注(sinafinance)
