(来源:中信建投研究传媒团队)
重要提示:通过本订阅号发布的观点和信息仅供中信建投证券股份有限公司(下称“中信建投”)客户中符合《证券期货投资者适当性管理办法》规定的机构类专业投资者参考。因本订阅号暂无法设置访问限制,若您非中信建投客户中的机构类专业投资者,为控制投资风险,请您取消关注,请勿订阅、接收或使用本订阅号中的任何信息。对由此给您造成的不便表示歉意,感谢您的理解与配合!
中信建投传媒团队
首席分析师:杨艾莉
分析师:杨晓玮、蔡佳成
研究助理:马晓婷
研究员:何智健
【核心观点】
24年下半年以来女性微恐游戏赛道逐步扩容,这类游戏融合微恐、追逐、搜宝、社交休闲等元素,快速起量。
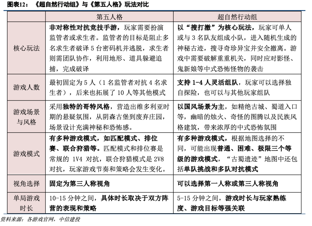
第五人格:网易在18年上线的非对称对抗玩法游戏,近年再次实现流水新高。上线初期凭国内少有的非对称竞技玩法和怪诞风格成为小爆款。24年以来,凭借频繁的IP联动、活动运营,游戏流水回暖,据Sensor Tower,流水在24年创新高,海外占比预估15~20%。
超自然行动组:25年巨人网络推出,凭借热门的“搜打撤”玩法迅速出圈。1月游戏上线,采用与第五人格不同的搜打撤玩法和中式盗墓题材,4月至今已与“故宫里的神兽世界”和“昆仑山”两大中国地理文化IP联动,与游戏的中式盗墓题材适配。且推出莉莉联动时装和爱丽丝联动时装,稳定位列iOS游戏免费榜Top5。
我们认为,女性微恐赛道正在持续扩大份额,背后的原因:
原因一:填补女性“搜打撤”玩法的空白。《超自然》填补了女性游戏市场在“搜打撤”玩法上的空白,目前女性用户占比57%(Questmobile)。《第五人格》的早期用户已步入职场,消费能力和玩游戏的自由度更高,同时微恐风格本身吸引较多女性用户,女性用户占比从18年的34%提升至24年的65%(Mobdata)。
原因二:线下社交的高性价比“平替”,比如密室逃脱、剧本杀等。女性微恐游戏与密室逃脱的玩法类似(组队突破关卡逃生),都可以达到解压与社交目的。线下密室逃脱客单价较高(普遍在100元以上)、耗费时间较久(活动至少1小时+往返时间),线上微恐游戏成为更具性价比的选择。
原因三:成为年轻群体进行情绪共鸣与压力释放的途径。抽象文化是目前年轻群体释放压力的形式。女性微恐游戏的高压玩法和偏怪诞黑暗的美术风格,与抽象文化适配度高。24年以来大量基于《第五人格》二创的抽象表情包、短视频出圈,例如“第五人格,启动”话题在抖音的播放量已达7.6亿次。
原因四:高频的IP联动、活动运营,丰富游戏体验。24年以来《第五人格》已进行近20次IP联动,包括三丽鸥和蛋仔派对等休闲娱乐IP,柯南和P5等悬疑IP,以及藤润二惊选集、小小梦魇等恐怖IP,驱动游戏多次进入iOS中国区游戏畅销榜前5。《超自然行动组》采取类似打法,近期与女性向IP《精灵梦叶罗丽》联动,联动期间游戏稳定在游戏免费榜前4。
【正文】
一、创新与融合品类轮动,女性微恐赛道正在扩容
游戏行业一直存在品类轮动的现象。2020年起《原神》《崩坏:星穹铁道》引领二次元游戏出圈,2022-2023年《蛋仔派对》《元梦之星》为代表的派对游戏强势崛起,再到2024年以来《第五人格》《超自然行动组》引领女性微恐游戏成为热门品类。品类轮动由供需两端共同驱动。
1)产品侧:以二次元、派对游戏为例,厂商不断推陈出新。例如二次元游戏《原神》早在2017年1月底立项,2020年9月正式上线,凭借开放世界玩法设计+精美的画质渲染,提供较强的沉浸式游戏体验,既能促进二次元游戏用户消费,也能吸引非核心二次元用户加入体验,成功拓展二次元游戏的用户群体和市场规模。此后《幻塔》《无期迷途》《崩坏:星穹铁道》等二次元游戏上线,驱动国内二次元手游规模从2020年的223亿元增长至2023年的317亿元,2020-2023年CAGR达12%,显著高于同期手游CAGR 3%。
派对类游戏《蛋仔派对》经过近2年研发,创新性地通过UGC编辑器提高对核心玩家的留存,《糖豆人》《Stumble Guys》《太空行动》等早于《蛋仔派对》上线的派对类游戏也先后在其产品中加入了UGC编辑器。多样的二创关卡和内容更新不断提升游戏可玩性,进一步激发了用户活跃度,提升付费用户规模与ARPPU。
2)玩家侧:女性玩家、泛娱乐用户,逐步成为主流并产生群体共鸣。2020年Z世代处于10-25岁,其中绝大部分在大学或初入职场的阶段,消费能力和自由度都比较高。一方面他们是国内手游的最核心群体(用户占比近30%),另一方面他们对二次元的接受度较高,叠加当时“宅文化”盛行,二次元游戏也相应受到追捧。2022-2023年后疫情时代,线下派对线上化趋势盛行,用户更追求轻松、碎片化社交,派对类游戏成为热门品类。

1、2020-2021年:《原神》带领二次元成为主流游戏品类
《原神》实现二次元游戏破圈,多家厂商推出产品。2020年之前,国内已出现《阴阳师》《崩坏3》《恋与制作人》等精品二次元手游,但用户群体仍集中在核心的二次元游戏用户。2020年9月《原神》上线,在画面上采取高水平的渲染技术,立绘画风精致,UI设计简洁明了,提供较高的视听体验;在玩法上创新采用角色养成+开放世界的玩法设计,给予用户更高的游戏自由度,从而吸引了大量的非核心二次元用户。据七麦数据和AURORA极光,《原神》上线首年国内月活均稳定在1300万附近,国内流水预计达95亿元。随着《原神》出圈,二次元品类也从小众赛道变成主流游戏赛道,腾讯、网易、哔哩哔哩等大厂加速入局,据36氪,24年1-3月国内下载量和月流水排名前十的主要二游产品中,腾讯系已占四席,相关产品的下载、流水总和在前十产品总和中的占比分别达41%和25%。国内二次元手游市场规模也呈现快速增长态势,2021年达284亿元,同比增长27%,2023年进一步增长至317亿元峰值,2020-2023年CAGR达12%,显著高于同期手游CAGR 3%。

二次元游戏成功出圈的背后,是对二次元接受度较高的Z世代成为国内游戏的核心用户。Z世代是国内对二次元接受度最高的群体,从小受到日本动画、漫画、游戏等二次元内容产品的熏陶。据Questmobile的数据,2019年国内二次元群体中,Z世代占比达50.4%。2020年Z世代处于10-25岁的年龄阶段,凭借着相对重度的上网行为、较强的精神消费意愿和消费能力,也成为国内手游用户的核心组成部分。2021年国内游戏用户和游戏付费用户中,24岁以下用户占比分别为30.5%和29.9%。

2、2022-2023年:《蛋仔派对》派对类游戏快速崛起
22年起《蛋仔派对》等派对类游戏陆续上线,23年迅速出圈。派对类游戏具有玩法低门槛、轻竞技、泛社交的特点,例如《蛋仔派对》核心为通过“跳跃、飞扑、滚动、托举”四项基本操作进行多人闯关、对战配合和在线社交推理,实现沉浸式的多人社交体验。22年5月《蛋仔派对》上线,22年暑假期间短暂出现下载量和流水高峰,23年春节期间迅速爆发,单日最高流水超一千万,单月全球流水迅速上升至2.8亿元人民币,日活最高突破3000万,并在一个月内持续登顶iOS游戏免费榜。派对类游戏也成为23年关注度最高的游戏品类之一,23年初Steam上的一款老游戏《鹅鸭杀》走红,Steam平台同时在线人数最高突破70万,并且90%来源于中国;23年底腾讯迅速推出《元梦之星》;《球球大作战》《太空杀》《香肠派对》等其他派对类游戏也在23年实现较好的流水表现。

派对类游戏的出圈是三大因素共同驱动:
1)后疫情时代,年轻用户社交线上化、碎片化。23年初国内正式进入后疫情时代,线下派对线上化渐成趋势,叠加寒假和春节假期,以《蛋仔派对》为代表的派对游戏较好地承接了年轻用户的社交娱乐需求。
2)品牌联动+效果型达人营销提升游戏知名度。游戏上线后游戏陆续与红小豆、水波蛋、第五人格、旱獭、吾皇猫、长草颜团子、保卫萝卜、喜羊羊与灰太狼等热门经典IP联动,也与鲜芋仙、麦吉machimachi、绿箭等品牌推出各类联名定制礼盒,游戏用户逐渐从年轻用户向中青年女性破圈。同时进行抖音效果型达人营销,11月下旬相关游戏视频大量上线,12月上旬开始游戏直播快速增加。派对类游戏易上手易理解、喜感与对抗性兼具、节奏快,天然适合游戏直播场景。
3)UGC地图编辑器催生大量二创内容。《蛋仔派对》创新性地在派对类游戏中加入乐园工坊地图,用户可以通过极高自由度的地图编辑器,利用多种地图组件来创作设计地图。在官方专业引导下,玩家创作出大量优质的UGC内容,各种地图闯关视频也在视频平台涌现,进一步扩大了游戏声量。
3、2024年下半年至今:女性微恐赛道不断扩容,《第五人格》《超自然行动组》轮番出圈
女性微恐游戏是介于恐怖与休闲之间的一种游戏类型,主打悬疑氛围和轻度惊吓,在微恐题材框架下,游戏玩法多样,可以是竞技、塔防、射击、回合制战棋等等。在游戏、文学、影视等主流内容形式里,微恐是一个经典但又小众的题材,但24年以来,我们看到以《第五人格》《超自然行动组》为代表的女性微恐游戏迅速崛起,成为热门游戏品类。
24年以来,网易的老游戏《第五人格》重新获得高关注度。《第五人格》早在2018年就上线,上线初期凭借国内少有的非对称竞技玩法和怪诞的风格化美术成为小爆款,上线一个月时间内下载量超过5000万,月活玩家超过1000万。后续由于监管和长线运营不足,长期在iOS游戏畅销榜50-150名徘徊。24年以来游戏发力剧情与角色内容创作,叠加大量用户二创内容传播而成功出圈,我们测算24年全球流水创新高(SensorTower)。

25年以来巨人网络新游戏《超自然行动组》也成为女性微恐品类的小爆款。《超自然行动组》是多人合作生存恐怖类游戏,融合寻宝、探险、解谜等元素。游戏以“搜打撤”为核心玩法,玩家组成“超自然行动组”深入古墓、遗迹等神秘场景,搜寻宝物并躲避怪物袭击。该游戏于今年1月正式上线,实现快速放量:
1)用户:日活接近《第五人格》,日均用户时长是后者的两倍。据Questmobile,目前《超自然行动组》日活达188万,接近《第五人格》;日均用户时长超130分钟,超过《第五人格》的2倍。高日活也驱动《超自然行动组》自7月起稳定在iOS游戏免费榜前5。
2)流水:根据SensorTower测算周度流水持续环比提升。5月以来游戏基本维持每周1次更新,随着更多新地图和新道具上线,有望带来更多付费点,驱动流水持续高增。


虽然都属于女性微恐游戏,但《超自然行动组》与《第五人格》在玩法上还是存在差异。《超自然行动组》以“搜打撤”为核心玩法,用户以1-4人的队伍进入随机生成的神秘古迹,搜寻奇珍异宝并安全撤离,敌我双方个体的技能是相对平衡的。《第五人格》则是非对称性对抗竞技手游,最初固定5名用户进行1V4的对抗,1名监管者需阻止另外4名求生者逃脱,因此监管者与求生者个体之间的技能强弱并不统一,求生者需要充分的团队协作才能与监管者对抗。而从单局游戏时长看,《超自然行动组》单局5-15分钟,略短于《第五人格》的10-15分钟,灵活性更强。

二、为什么女性微恐游戏成为新的热门品类?
《第五人格》与《超自然行动组》都属于女性微恐游戏的范畴,前者是游戏用户进入欧利蒂丝庄园调查一件失踪案,后者则是中式恐怖与古墓探险主题。两款游戏接连出圈的背后,除了游戏本身质量较高以外,还有女性微恐游戏同时适应用户需求与社会情绪变化。
原因一:老用户实现付费能力提升,叠加新玩家的涌入
早期用户已从学生步入职场,消费能力和自由度更高。上线之初《第五人格》以年轻用户为主,Mobdata在2018年的数据显示,当时24岁以下用户占比达60%,在读学生占比接近40%。2019年开启未成年防沉迷,叠加对恐怖惊悚类题材的监管比较严格,当时处于初中、高中阶段的用户的游戏行为受到限制,暂时性地流失。23年开始游戏官方发现游戏社区中,用户对角色背景故事的讨论度提高,因此着手整理和重塑游戏世界观,相继发布了“记忆余烬”“克雷伯格赛马场”等新剧情、地图和角色内容,吸引大量用户回流。此时这批用户已从学生阶段步入职场,获得更高的游戏自由度和付费能力,推动24年以来《第五人格》流水快速增长并创新高。

女性用户涌入微恐游戏,贡献较多增量。女性游戏市场规模占比提升,已成为游戏行业的重要增长驱动力,据七麦数据,24年女性向游戏市场规模同比增长124%,远超其他游戏品类。根据游戏工委的调查,不同于男性用户偏好相对硬核的竞技玩法,女性用户下载手游的首要考虑因素依次是画面精美、很多人玩、不需要付费也能玩好、玩法自由。具体到微恐游戏,这一品类对女性用户的吸引主要体现在两方面:
1)微恐题材本身吸引女性用户。微恐游戏凭借紧张的氛围、角色间的互动以及对美学风格的强调,天然地满足了女性用户对情感共鸣、社交互动和视觉体验的需求。例如《第五人格》上线后陆续删除比例不协调的角色五官等恐怖元素,将“惊悚”的恐怖体验转变为更易被女性用户接受的“悬疑与诡感”,并增加一些画质精美的女性向皮肤,较好地满足了女性用户的喜好。《第五人格》女性用户占比也从2018年的34%提升至2024年的65%。
2)填补女性“搜打撤”玩法的空白。例如《超自然行动组》除了拥有易被女性用户接受的精美游戏界面和轻度恐怖元素以外,还填补了女性游戏市场在“搜打撤“玩法上的空白。搜打撤顾名思义就是玩家选择携带不同的物资进入战斗,搜索物资、打架争夺物资、撤离后出售或使用物资。这类玩法通常出现在硬核的男性向射击游戏中,包括《三角洲行动》《暗区突围》《永劫无间》《解限机》《爆裂小队》等,且随着越来越多头部游戏使用,也逐渐从冷门硬核的小众玩法变成主流玩法之一。《超自然行动组》中相对轻度的搜打撤玩法在女性用户中获得较好的反响,目前该游戏以女性年轻用户为主,女性用户占比57%。

微恐游戏的社交玩法同样也能吸引一部分低龄用户。以《第五人格》为例,24年先后上线社交属性较强的模仿者模式和好友系统,叠加与《蛋仔派对》的多轮联动,直接激活了游戏的社交潜力,承接了流失的蛋仔用户。模仿者模式类似于线上版的狼人杀,游戏开始时,10个用户将随机获得各自的身份牌,包括侦探团、模仿者和神秘客,侦探团的目标是通过交换信息和投票将模仿者淘汰出局,模仿者同样需要通过技能减少侦探团的数量。好友系统则拥有组队战术协作、语音交流、战绩分享等功能。
原因二:成为年轻群体进行情绪共鸣与情感宣泄的途径
抽象文化是目前年轻群体进行情感宣泄和压力释放的主要途径之一。抽象文化代表了年轻群体反严肃的娱乐氛围。抽象文化通常以映射或模仿某种社会现象和网络热点的表情包、短视频形式出现,是年轻群体面对高压力的工作和生活处境而进行自嘲、自我鼓舞的途径。
微恐游戏天然与抽象文化有着较高的适配度,很多游戏内容可以二创为抽象文化内容。以《第五人格》为例,一是游戏玩法容易让玩家进入高压状态。因为在《第五人格》的非对称竞技玩法中,4名求生者需要通过维修5台“密码机”后才可以逃生,1名监管者则需要阻止求生者的逃离并淘汰求生者,求生者个体与监管者之间力量悬殊,游戏两边阵营容错率都比较低,一个微小的操作也可能改变大局,导致用户会有较大的情绪波动。二是游戏的美术风格偏怪诞黑暗,聚集了一批风格小众、擅长表达自身联想力和创作抽象文化内容的用户。因此微恐游戏是抽象文化创作与传播的优良沃土,相关游戏内容可以很容易被用户二创为抽象文化内容。
24年以来用户基于《第五人格》二创的抽象文化内容在社媒平台大范围传播,驱动游戏出圈,成功拓展大量新用户。23年开始游戏官方注重剧情和角色内容打造,为用户进行二创提供了空间,然后一系列二创内容在官方引导与用户创作下,在社交媒体平台快速传播。其中传播度最广的是主题为“第五人格,启动”的短视频。拍摄者先在短视频中罗列自己的四种性格,然后以“第五人格,启动“作为结束,经由抖音平台实现快速的传播和模仿,目前该话题在抖音的播放量已达7.6亿次。

原因三:以密室逃脱为代表的线下社交的平替
近几年国内线下密室逃脱市场快速增长,已成为青年用户主流的休闲娱乐方式之一。密室逃脱作为一种让多名玩家合作突破重重障碍,最终逃出密室的线下娱乐活动,既是当下年轻人释放压力的出口,也是重要的社交场景。据艾媒咨询,国内密室行业规模已从2018年的50亿元增长至2021年的101亿元,预计2025年和2026年分别为155.5亿元和175.9亿元,2021-2025年CAGR达9%。同样根据艾媒咨询对2025年中国大学生爱好情况的调研,密室逃脱与剧本杀活动占比为26.73%,排在第六位,仅次于占比27.86%的游戏和27.16%的直播。

线上微恐游戏可以成为以密室逃脱为代表的线下社交的重要平替。微恐游戏与密室逃脱有较多相似之处。从玩法上看,目前两大微恐游戏《第五人格》和《超自然行动组》,都是让大部分用户作为逃生者,突破重重关卡逃出庄园或古墓,与密室逃脱相似。从体验价值上看,微恐游戏通过恐怖怪诞的场景设置和PVE玩法,使用户达到压力释放与社交目的,这也与用户体验线下密室逃脱的原因相匹配。但线下密室逃脱往往客单价较高(普遍在100元以上)、耗费时间较久(活动至少1小时+往返时间),线上微恐游戏成为了更有性价比的选择。

原因四:IP联动丰富游戏体验
《第五人格》24年以来近20次IP联动,驱动游戏畅销榜排名多次新高。第五人格联动的IP主要分为两大类,一是轻松娱乐向和悬疑向IP,包括三丽鸥、蛋仔派对、P5、福尔摩斯等,此类IP的粉丝通常可以被游戏的高质量美术和微恐风格吸引,促进游戏拉新。P5R、非人哉等IP的联动更是驱动游戏进入iOS游戏畅销榜前5。二是恐怖向IP,包括藤润二惊选集、小小梦魇、纸嫁衣等,此类联动虽然对游戏排名的拉动不如第一类,但能更好地提升核心玩家的留存率,稳固游戏基本盘。
《超自然行动组》同样采取了高频IP联动的打法。4月至今已与《故宫里的神兽世界》《昆仑山世界地质公园》两大中国地理文化IP联动,与游戏的中式盗墓题材相适配。7月17日与女性向IP《精灵梦叶罗丽》联动,推出莉莉联动时装和爱丽丝联动时装,联动期间游戏稳定在iOS中国区游戏免费榜前4。

投资建议:2024年下半年以来,女性微恐赛道扩容,代表性产品《第五人格》《超自然行动组》均实现破圈,核心原因包括:1)填补女性“搜打撤”玩法的空白;2)线下社交的高性价比“平替”,比如密室逃脱、剧本杀等;3)成为年轻群体进行情绪共鸣与情感宣泄的途径;4)高频的IP联动、活动运营,丰富游戏体验。基于上述游戏群体和玩法取向的系统性变化,我们认为女性微恐赛道将持续扩大市场规模,推荐在该赛道有研发优势和产品心智的优质研发商。
风险提示:新品流水不及预期的风险;游戏用户喜好偏移的风险;行业景气度下滑风险;存量游戏流水下滑风险;游戏用户总量减少风险;重点项目运营失误风险;新游戏上线延期风险;新游戏上线后表现不及预期风险;推广营销ROI降低风险;营销买量成本上升风险;未获版号游戏版号获取情况不及预期风险;游戏行业内容监管风险;行业竞争激烈;人力成本上升风险;核心人才流失风险;汇率波动影响净利润的风险;投资收益波动影响净利润的风险;宏观经济持续承压的风险;海外游戏发行风险;AI应用不及预期风险;小程序游戏发展不及预期。
证券研究报告名称:《从《第五人格》与《超自然行动组》,看女性微恐赛道扩容》
对外发布时间:2025年7月30日
报告发布机构:中信建投证券股份有限公司
本报告分析师:
杨艾莉
SAC编号:S1440519060002
SFC编号:BQI330
杨晓玮
SAC编号:S1440523110001
免责声明
本订阅号所载内容仅面向符合《证券期货投资者适当性管理办法》规定的机构类专业投资者。中信建投不因任何关注本订阅号或接收、阅读本订阅号内容的行为而将订阅人视为中信建投的客户。
本订阅号不是中信建投研究报告的发布平台,所载内容均来自于中信建投已正式发布的研究报告或对报告进行的跟踪与解读,任何完整的研究观点应以中信建投正式发布的研究报告为准。订阅者若使用本订阅号所载内容,有可能会因缺乏对完整报告的了解而对其中关键假设、评级、目标价等产生误解。提示订阅者应参阅中信建投已发布的完整证券研究报告,仔细阅读其所附各项说明、声明、信息披露事项及风险提示,关注相关的分析、预测能够成立的关键假设条件,关注投资评级和证券目标价格的预测时间周期,并准确理解投资评级的含义。
中信建投对本订阅号所载内容的准确性、可靠性、时效性及完整性不作任何明示或暗示的保证。本订阅号所载内容、意见仅代表来源证券研究报告发布当日的判断,相关研究观点可依据中信建投后续发布的证券研究报告在不发布通知的情形下作出更改。中信建投的其他部门、人员以及其他专业人士可能会依据不同假设和标准、采用不同的分析方法而口头或书面发表与本订阅号中内容、意见不一致或相反的市场评论和/或观点,中信建投没有将此内容、意见向订阅者进行更新的义务。
本订阅号发布的内容并非投资决策服务,在任何情形下都不构成对接收本订阅号内容受众的任何投资建议。本订阅号所载内容、意见仅供参考,亦不构成任何保证,订阅者不应单纯依靠本订阅号的信息而取代自身的独立判断,订阅者应当充分了解各类投资风险,根据自身情况自主做出投资决策并自行承担投资风险。在任何情况下,中信建投不对任何人因使用本订阅号中的任何内容所引致的任何损失负任何责任,订阅者根据本订阅号所载内容做出的任何决策与中信建投或相关作者无关。
本订阅号发布的所有内容的著作权归属于中信建投所有。未经中信建投事先书面许可,任何机构和/或个人不得以任何形式修改、转发、翻版、复制、发布或引用本订阅号发布的全部或部分内容,亦不得从未经中信建投书面授权的任何机构、个人或其运营的媒体平台接收、翻版、复制或引用本订阅号发布的全部或部分内容。版权所有,违者必究。

VIP课程推荐
APP专享直播
热门推荐
收起24小时滚动播报最新的财经资讯和视频,更多粉丝福利扫描二维码关注(sinafinance)
