新浪首页
新闻
体育
财经
娱乐
科技
博客
图片
专栏
更多
汽车
教育
时尚
女性
星座
健康
房产
历史
视频
收藏
育儿
读书
佛学
游戏
旅游
邮箱
导航
移动客户端
新浪微博
新浪新闻
新浪财经
新浪体育
新浪众测
新浪博客
新浪视频
新浪游戏
天气通
我的收藏
注册
登录
滚动新闻
>
正文
行情
股吧
新闻
外汇
新三板
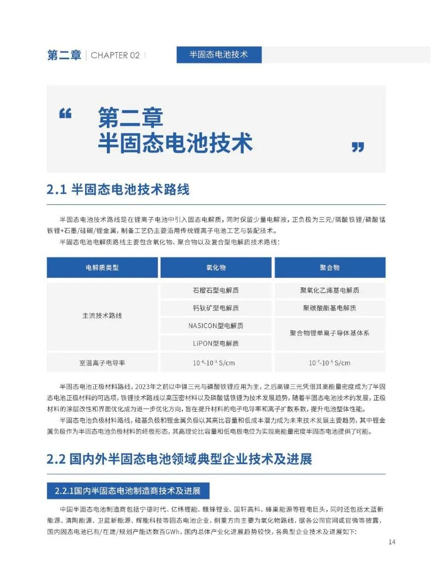
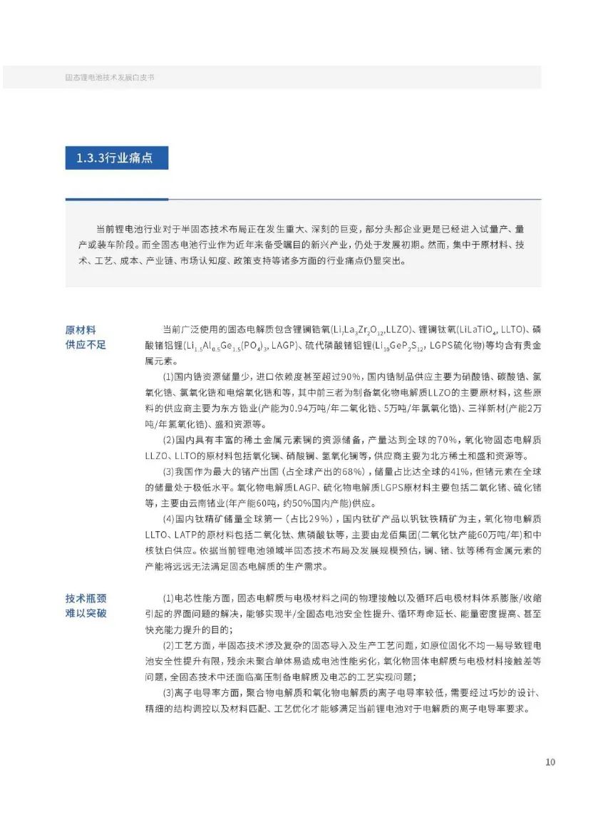
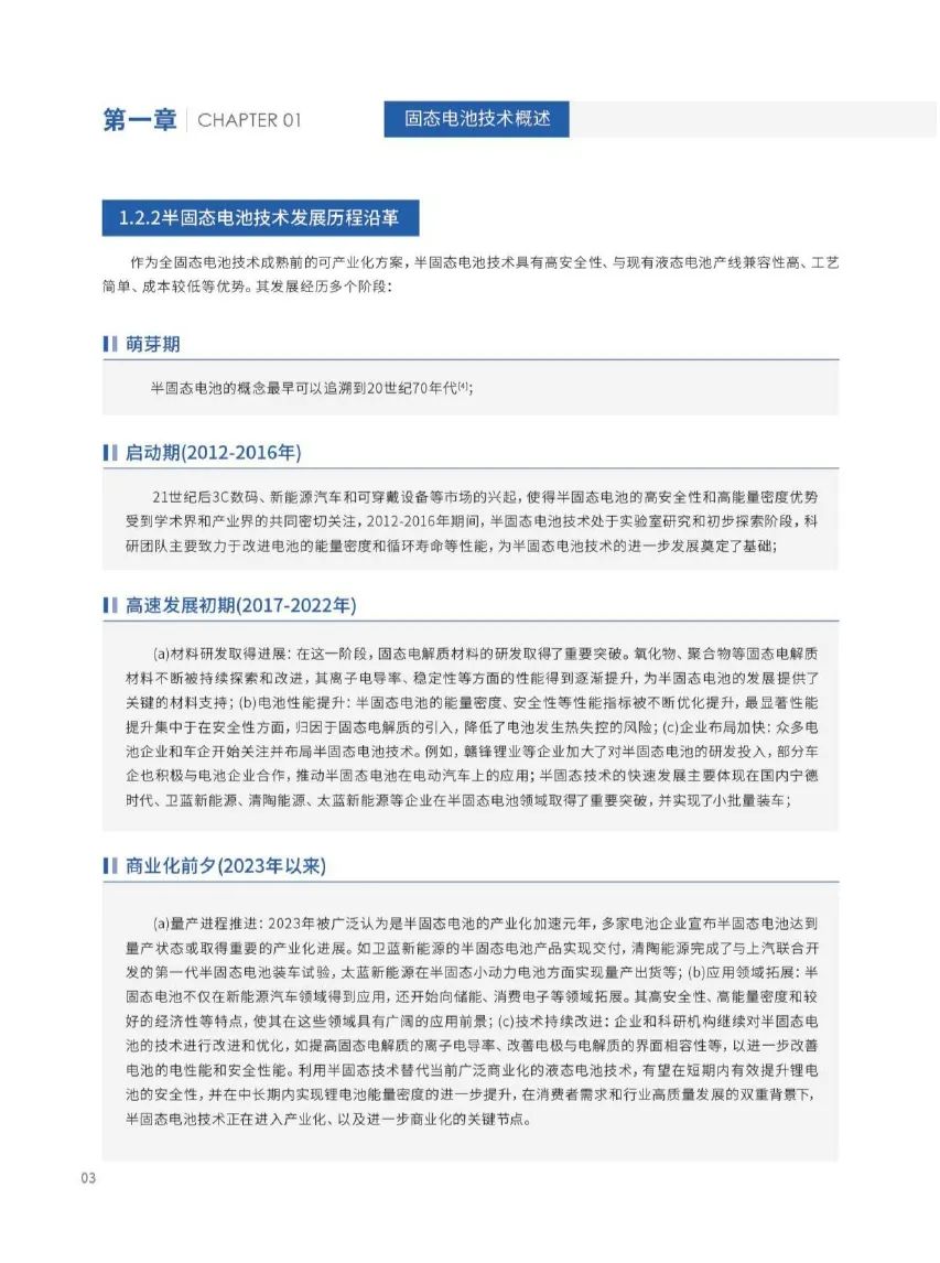
2024年固态锂电池技术发展白皮书
2024年固态锂电池技术发展白皮书
2024年12月08日 17:20
市场资讯
新浪财经APP
缩小字体
放大字体
收藏
微博
微信
分享
腾讯QQ
QQ空间
(转自:数局)
海量资讯、精准解读,尽在新浪财经APP
VIP课程推荐
加载中...
APP专享直播
上一页
下一页
1
/
10
热门推荐
收起
新浪财经公众号
24小时滚动播报最新的财经资讯和视频,更多粉丝福利扫描二维码关注(sinafinance)
相关新闻
财经头条作者库
股市直播
图文直播间
视频直播间
最近访问
我的自选
01
/
利好来了!新华社再次发出重磅信号!政策有望加力
02
/
特朗普、泽连斯基和马克龙在巴黎就乌克兰问题举行会谈
03
/
逆市出手购买黄金!央行大动作!配置黄金是长期趋势
04
/
大摩:卖美元的时间到了!
05
/
下周关注丨11月CPI、PPI数据将公布 这些投资机会最靠谱
06
/
O1意义被大大低估!OpenAI核心科学家重磅发声:测试时计算将引爆AGI时代!
07
/
特朗普表示美国不应卷入叙利亚冲突
08
/
美国就业: 最新的“三大谜团”
09
/
韩国总统尹锡悦弹劾案未在国会通过 此前执政党议员离席抵制
10
/
生物医药传来重磅利好!美国NDAA最新版本显示生物安全法案未被列入其中,影响多大?生物医药能否迎来大爆发
01
/
一架从大马士革起飞的飞机疑似坠毁
02
/
机构看市:2025年房地产市场研判存在分歧,多数机构认为城中村改造和商品房收储进度是房地产市场的核心变量
03
/
又见“老鼠仓”!中金财富证券、国投证券员工偷看基金持仓,趋同交易2873万,获利23万
04
/
超156亿!陕西煤业,大手笔收购电力资产!煤炭股仍被普遍看好
05
/
马斯克突然刷屏!身价突破3600亿美元,美银力挺特斯拉:目标价上调至400美元!
06
/
“仇中亲日” 尹锡悦弹劾案细节曝光
07
/
阿里合伙人道歉!阿里大文娱集团董事长兼首席执行官、阿里影业集团董事局主席兼CEO樊路远自罚三个月工资
08
/
广发策略刘晨明:年末大小盘风格如何演绎?一旦出现这两种情形,小盘风格可能会显著切向大盘风格
09
/
顺鑫农业第八大股东李书通是吉利董事长李书福兄弟?公司回应
10
/
半夏投资李蓓:不必担心当前顺周期和蓝筹股不如妖股,随着财政政策的逐渐加强,市场将会迎来更加健康的发展
01
/
中期协发布实施《期货公司“保险+期货”业务规则(试行)》
7X24小时
徐小明
凯恩斯
占豪
花荣
金鼎
wu2198
丁大卫
易宪容
叶荣添
沙黾农
冯矿伟
趋势之友
空空道人
股市风云
股海光头
杨伟民
曹中铭
:
亲属违规短线交易为何不止?
任泽平
:
低空经济研究报告
伍戈
:
经济在等什么?
李庚南
:
M1的扩容将改变什么?
王剑
:
为资本市场贷款正名
交易提示
操盘必读
证券报
最新公告
限售解禁
数据中心
条件选股
券商评级
股价预测
板块行情
千股千评
个股诊断
大宗交易
财报查询
业绩预告
ETF期权
类余额宝
基金净值
基金对比
基金排名
商品行情
外盘期货
商品持仓
现货报价
CFTC持仓
期指行情
期指持仓
期指研究
行业指数
权重股票
期货名人
专家坐堂
高清解盘
期货入门
各国国债
期市要闻
期货研究
机构评论
品种大全
外汇计算器
人民币牌价
中间价
美元指数
直盘行情
所有行情
美元相关
人民币相关
交叉盘
拆借利率
货币分析
机构观点
经济数据
专家坐堂
分析师圈
国债收益率
全球滚动
CFTC持仓
比特币
外汇计算器
黄金资讯
白银分析
实物金价
ETF持仓
黄金TD
白银TD
金银币
专家坐堂
基础知识
现货黄金
现货白银
现货铂金
现货钯金
高清解盘
黄金吧
白银吧
黄金分析
CFTC持仓
叶檀
凯恩斯
曹中铭
股民大张
宇辉战舰
股市风云
余岳桐
股海战神
郭一鸣
赵力行
叶檀
凯恩斯
曹中铭
股民大张
宇辉战舰
股市风云
余岳桐
股海战神
郭一鸣
赵力行
董明珠还能为格力奋战多久?|《至少一个小时》
梁建章:中国人口衰竭的速度前所未有
冷友斌回应网友质疑:说价格高 对飞鹤不公平!
王中军:我喜欢比较“江湖”一点的人
7x24快讯
:
9月19日沪深两市涨停分析
非凡哥哥samm
:
不想做任何操作
飞我eight
:
今天才这点成交量
和你天天向上
:
全部清除了 一分不剩
用户7048726012
:
想红但是又有点怕羞
江东子弟93949
:
还对中芯抱有幻想的人
和你天天向上
:
拉升一下吧 给我清仓的机会
用户7763476192
:
再玩下去6000亿都守不住了,没人玩了
12-13
中力股份
603194
--
12-10
林泰新材
920106
19.82
12-09
博科测试
301598
38.46
12-06
蓝宇股份
301585
23.95
12-02
先锋精科
688605
11.29
新浪首页
语音播报
相关新闻
返回顶部