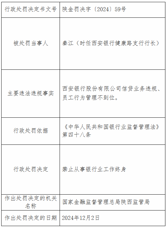
12月5日金融一线消息,国家金融监督管理总局陕西监管局行政处罚信息公开表显示,西安银行股份有限公司信贷业务违规、员工行为管理不到位。秦江(时任西安银行健康路支行行长)对上述违法违规事实负有责任,被禁止从事银行业工作终身。


海量资讯、精准解读,尽在新浪财经APP
责任编辑:曹睿潼
VIP课程推荐
加载中...
APP专享直播
热门推荐
收起
新浪财经公众号
24小时滚动播报最新的财经资讯和视频,更多粉丝福利扫描二维码关注(sinafinance)
