
在近日有关泉果基金董事长失联的消息传出后,一纸公告的发布再将泉果基金拉到市场关注的焦点上。11月13日,泉果基金公告,公司董事长任莉因个人原因暂不能履行职务,暂由总经理王国斌代行董事长职务。就在前一日,有媒体报道称,泉果基金董事长任莉失联。
在近日有关泉果基金董事长失联的消息传出后,一纸公告的发布再将泉果基金拉到市场关注的焦点上。
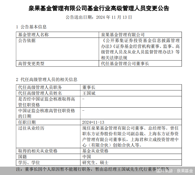
11月13日,泉果基金公告,公司董事长任莉因个人原因暂不能履行职务,暂由总经理王国斌代行董事长职务。
就在前一日,有媒体报道称,泉果基金董事长任莉失联。
有知情人士向记者表示,由于董事长不参与公司具体经营管理和产品投资运作,因此对产品管理和公司运作没有影响。作为一家成立于2022年的个人系公募,泉果基金背靠资管大佬王国斌和任莉,其发展一度受到业内关注。不过,由于旗下部分产品成立于市场相对高点,产品业绩难言乐观,更因此曾遭投资者质疑。

董事长被指失联
一则高管变更公告令市场的目光再度聚焦于泉果基金。11月13日,泉果基金发布公告表示,董事长任莉因个人原因暂不能履行职务,自当日起由总经理王国斌代行董事长职务。
泉果基金在公告中表示,公司始终坚持合规经营,严格遵守法律法规和行业监管要求,各项业务正常运转。公司尊重并欢迎社会各界监督,但对于恶意诽谤或者故意传播虚假信息的行为,公司保留依法追究其法律责任的权利。
而在11月12日,据财新报道,泉果基金知名老将、公司某重要创始人疑似失联,失联原因则可能是卷入头部股份制银行相关案件。据报道,该老将创立了泉果基金,并在东方红资管任职多年,且以营销能力突出而闻名于市场。
公开资料显示,任莉于2007年从美国回国,加入东方证券,并在2010—2021年期间任东方红资管总经理助理、副总经理、联席总经理、董事会秘书、总经理。任莉在东方红资管任职期间,公司曾诞生多只百亿爆款。2022年,由任莉担任发起股东之一的泉果基金成立,系业内又一家个人系公募。
结合上述信息不难看出,该报道提及的知名老将或指向泉果基金董事长任莉。而泉果基金最新公告的发布,也坐实了任莉确实面临一些情况导致暂不能履职。
针对任莉是否失联的相关情况,北京商报记者发文采访泉果基金,但未获回复。有知情人士向北京商报记者表示,“因为公司董事长本来也不参与公司具体经营管理和产品投资运作,所以对产品管理和公司运作没有影响。公告中的个人原因即与公司无关,目前公司一切正常”。
在中国企业资本联盟中国区首席经济学家柏文喜看来,若一家公募的董事长失联,对公司的长期发展战略、投资决策以及团队稳定性可能产生影响,相关机构需要加强管理层的稳定性和应急响应机制。
一举一动备受关注
回顾泉果基金设立之初,即2022年1月,中国证监会发布核准设立泉果基金的批复,次月,公司正式成立。批复资料显示,该机构由任莉、王国斌、姜荷泽、李云亮共同发起设立,分别持股35%、35%、7.04%、3%。此外,还有4个员工持股平台分别占比4.99%。
泉果基金的另一名联合创始人王国斌,是业内的资管大佬。公开资料显示,王国斌也是君和资本联合创始人、东方红资管创始人。王国斌不仅打造了国内首家券商系资产管理公司,并带领公司获得业内首张券商资管公募牌照。此前,王国斌也曾任东方证券副总裁。
王国斌和任莉携手创立泉果基金,昔日老搭档的再聚首,也使这家机构从成立之初即备受业内关注。在成立初期,泉果基金还从农银汇理基金挖到2020年的公募“冠军”——赵诣。公开资料显示,截至2020年末,由赵诣管理的4只基金登顶年度公募业绩榜。
而赵诣来到新东家的首秀也确实令市场眼前一亮。2022年10月,由赵诣“掌舵”的新基金泉果旭源三年持有期混合发行,首募规模逼近百亿元,该基金也成为当年新发规模第二名的主动权益类基金。彼时业内称,该基金拥有如此火爆的吸金效应,一方面是由于赵诣此前的业绩突出,另一方面也和任莉、王国斌拥有强大的渠道资源有关。
不过,由于上述产品成立在市场震荡阶段,成立至今的业绩表现也一言难尽。同花顺iFinD数据显示,截至11月12日,泉果旭源三年持有期混合A/C成立至今的收益率分别为-15.64%、-16.33%,分别跑输同期偏股混合型基金平均收益率7个百分点、7.69个百分点,而该基金也是赵诣当前唯一管理的基金产品。
值得注意的是,产品业绩不佳还一度令泉果基金遭受投资者质疑。2023年11月,曾有名为《六问泉果基金》的文章发布,质问赵诣新发时的承诺兑现了几分
某业内资深研究人士也提到,泉果基金虽是新公司,却是由资管老将组成的团队,业绩问题可以归于市场原因,但持有人并不会完全接受。毕竟,最初宣传时,也人为提高了投资者的预期。
投研能力仍待提升
从最新数据看,作为一家设立不久的公募机构,泉果基金的规模仍相对较小。同花顺iFinD数据显示,截至2024年三季度末,泉果基金的非货基管理规模为175.16亿元,在全市场数据可取得的189家基金管理人中排名第108名。
从产品业绩来看,泉果基金旗下数据可取得的6只基金(份额分开计算)的年内收益率均为正,且均跑赢同类平均收益率。
具体来看,截至11月12日,泉果嘉源三年持有期混合A/C的年内收益率分别为9.45%、9.08%,泉果思源三年持有期混合A/C、泉果旭源三年持有期混合A/C的年内收益率则超10%,分别为12.99%、12.6%、14.48%、14.09%。同期,偏股混合型基金的年内平均收益率为8.38%。
柏文喜认为,泉果基金旗下部分明星产品累计浮亏对比同类产品仍较大,投研能力有待提升,需要加强投研团队建设,提高投资决策的科学性和准确性。
财经评论员郭施亮表示,目前公募基金产品众多,质量参差不齐,作为个人系公募,若不能打造出特色,则无法打造出竞争力,很容易被边缘化。目前,基金市场竞争激烈,需要提升资产配置能力以及风控水平,提升竞争力与服务能力,才能够脱颖而出。
(来源:北京商报)

责任编辑:石秀珍 SF183
VIP课程推荐
APP专享直播
热门推荐
收起24小时滚动播报最新的财经资讯和视频,更多粉丝福利扫描二维码关注(sinafinance)
