来源:虎嗅网

出品|虎嗅汽车组
作者|王亚骏
头图|视觉中国
如果所有人不用工作或奋斗,便能得到任何自己想要的东西,那么人类整体的命运将走向何方?
思考这个问题的人,不只有哲学家和人类学家,还有特斯拉CEO马斯克。
近日,特斯拉公布了自己的新使命:建设一个富足非凡的世界。在这个世界中,人们不需要工作便会有高收入。

特斯拉官网已经更新了公司新使命
这次使命的调整,并非事发突然、无迹可寻。
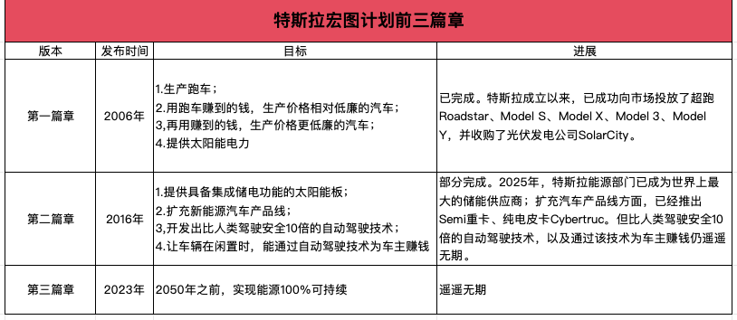
在成立之初,特斯拉为自己制定的使命是“加速世界向可持续能源的转变”。对于该使命的实现路径,马斯克在前三篇《宏图计划》中进行了展示,其主要内容为对新能源汽车和能源业务的展望。

到了2025年,特斯拉的人工智能和机器人业务均迎来了可观进展(Robotaxi正式向公众开放,Optimus机器人的量产也提上了日程)。也就是在当年9月,特斯拉发布了《宏图计划第四篇章》,该计划的核心已经不是汽车和能源,而是要通过自动驾驶、Optimus机器人等产品,来实现“可持续的富足。”
3个月后,2026年1月,马斯克又将“可持续的富足”的表述,改为“富足非凡”,理由是后者听上去“更让人愉悦”。
除了不用工作外,富足非凡的世界还有什么令人惊叹之处?消费者和投资者,是否能在今年窥见这个世界的一角?
富足非凡的世界,是什么样子?
结合马斯克近半年以来的公开发声,我们可以初步勾勒出那个世界的样子:这并不是在复刻《人工智能》、《我,机器人》等科幻电影,因为在某些方面,这个世界比电影里的未来更科幻。
首先,与科幻电影一样,这个世界需要以机器人与AI带来的生产力爆炸为基础。目前在这方面,马斯克给出的最清晰展望是人形机器人Optimus不仅能让人类从体力劳动中解脱,还有望超越最优秀的人类外科医生。

特斯拉人形机器人Optimus
在科幻电影中,人们仍然需要工作来养家。而在富足非凡的世界中,人们无需工作,便能获得高收入并得到想要的一切。如果有人在工作,那是因为工作是他们的爱好。
当商品和服务的获取成本趋近于零,钱也会因此变得无意义,人们不需要再为养老而存钱,未来的硬通货,是能源和电力。

电影《人工智能》讲述了一对失去孩子的夫妻,收养了一个机器人儿童的故事。在电影中,这对夫妻仍需要上班赚钱。
在这样一个世界,人们很容易做到实现长寿或半永生,不过马斯克认为这并不是一件好事。在今年年初的一档采访节目中,当采访人提到自己想将寿命延长一倍时,马斯克回应道:“愿你永生,这可能是最糟糕的诅咒之一。”
当机器人与AI强大到如此程度时,如何能确保它们不会像《黑客帝国》的“矩阵”一样伤害人类?马斯克也给出了自己的解决办法:真相、好奇心和审美。
真相是指不要强迫AI撒谎,因为撒谎会让AI变得疯狂。而如果能培养出AI的好奇心和审美,它就会发现人类美好的一面,然后AI就会保护人类。对于怎么培养AI的好奇心和审美,马斯克还并没有给出答案。
不过,想生活在这个世界,需要先熬过寒气。马斯克预测,在建成富足非凡的世界前,AI将取代白领的工作,机器人将取代蓝领工作,完全由人工智能驱动的公司将摧毁非人工智能驱动的公司,而这个过程可能将持续3到7年,“这是一段颠簸的旅程”。
此外,当人类真正走入富足非凡的世界后,可能也会发现,这并非一个乌托邦。
马斯克担心,在物质财富非凡富足的同时,社会也将变得动荡,理由是当人们不需要工作、不需要面对挑战时,便会陷入精神虚无的状态。
而人类在这个星球的主导地位,大概率也保不住。马斯克曾不止一次表示,人类只是数字超级智能的生物引导程序。
今年,特斯拉需要交出新使命的第一份作业
富足非凡的世界看上去颇为科幻,而特斯拉是当下运行在现实世界的商业机器,后者有自己需要解决的问题。
自动驾驶和人形机器人是特斯拉驶向新使命的两大引擎。
1月22日,在瑞士达沃斯举行的世界经济论坛年会上,马斯克称在今年年底,Optimus机器人将能完成更复杂的工作,并在明年年底向公众销售;在自动驾驶方面,他曾在去年年底表示,定位为L4 Robotaxi的低价车型Cybercab,则计划于今年4月量产,目标年产能200万辆。

Cybercab
不过鉴于马斯克承诺频频跳票的历史,人们不得不担心今年特斯拉是否能兑现与Optimus机器人和Cybercab的相关承诺。就在本周,马斯克还表示,这两款产品初期生产速度将极其缓慢,之后才会逐步提升。
在过往,投资者愿意容忍马斯克的跳票,毕竟资本市场青睐创新,而创新本身就存在巨大的不确定性。
可如今,投资者们还有足够的耐心吗?
2025年,特斯拉在全球累计交付了163.61万辆汽车,同比下滑了8.6%。这已经是特斯拉连续第二年销量出现下滑的情况。去年前三季度,汽车业务带来的收入占公司总收入的74.2%。
在汽车基本盘持续失血的背景下,自动驾驶和人形机器人业务撑起了特斯拉市值的上涨。2025年,特斯拉股价涨超11.3%,巴克莱银行在近期的一份研报中表示,特斯拉去年在资本市场的表现以叙事性为主,“基本面似乎被忽略了。”
今年,如果特斯拉在机器人和自动驾驶业务上的承诺再次跳票,其市值则有较大可能遭遇反噬。
特斯拉早期投资人、格伯川崎财富与投资管理公司CEO罗斯·格伯认为,对于特斯拉而言,2026年是“清算年”、“决定成败的关键之年”,马斯克需要向市场展示自己的宏伟目标的实质性进展,如果自动驾驶业务的进展无法达到市场预期,特斯拉的看涨逻辑将会遭受打击。
本文来自虎嗅,原文链接:https://www.huxiu.com/article/4828802.html?f=kandian
特别声明:以上内容仅代表作者本人的观点或立场,不代表新浪财经头条的观点或立场。如因作品内容、版权或其他问题需要与新浪财经头条联系的,请于上述内容发布后的30天内进行。

400-690-0000 欢迎批评指正
All Rights Reserved 新浪公司 版权所有

