股市瞬息万变,投资难以决策?来#A股参谋部#超话聊一聊,[点击进入超话]
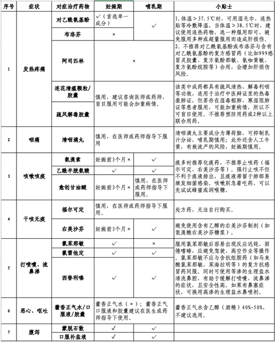
妊娠期、哺乳期的新冠病毒感染者
用药若不科学
可能直接危害宝宝健康
但妈妈们若是“硬扛”着不用药
高烧等症状也会影响胎儿发育和哺乳
对此
陆军军医大学陆军特色医学中心
药剂科专家为“准妈妈”和哺乳期妈妈
整理出了新冠用药指南

具体有哪些常备药物
适合孕期的“准妈妈”和
哺乳期妈妈应对新冠呢?
请参考陆军军医大学
陆军特色医学中心药剂科整理的用药指南

审核专家:陆军军医大学陆军特色医学中心药剂科主任刘耀
记者:张琴、谷训、王琼(报道员)
编辑:何莉、王雅璇、郝瑞

海量资讯、精准解读,尽在新浪财经APP
责任编辑:韦子蓉
VIP课程推荐
加载中...
APP专享直播
热门推荐
收起
新浪财经公众号
24小时滚动播报最新的财经资讯和视频,更多粉丝福利扫描二维码关注(sinafinance)
