意见领袖 | 温彬团队
摘要
2023年初,我国经济修复一度较好,但二季度起增长动能转换,修复斜率有所放缓,资金、同业存单、债市利率以及A股指数走出前高后低趋势。8月以来,在宽财政、稳信用、稳汇率、防空转等因素叠加影响下,流动性总体收紧,资金、同业存单和债市利率再度上行,年末逐步有所回落,A股整体延续震荡下行。在国内经济修复偏弱和美元的三次走强中,人民币承受较大贬值压力。境外方面,美元大幅波动,股强债弱,商品大幅震荡。
2024年,国内经济预计延续温和复苏,经济修复斜率总体有限,同时考虑到流动性松紧和估值水平,预计货币市场和债券市场利率均呈现前高后低走势,A股或先升后稳,机会相对较好。境外方面,主要以美联储加息结束、降息开始为主要逻辑,并伴有美欧经济衰退和地缘冲突风险,预计美元指数略有下行,美债美股均有机会,黄金偏强,原油偏震荡。美元兑人民币汇率则在国内经济延续向好、美元指数走弱和稳汇率政策下有所回升。
目 录
一、2023年金融市场运行回顾
(一)境内市场:资金利率波动向上,债强股弱,人民币贬值压力较大
1. 资金利率整体呈现“N”型走势,利率中枢有所上移
2. 同业存单利率呈“M”型走势,一度升至MLF利率上方
3. 债市利率“先下后上”,利率中枢微幅下移
4. 信用债发行回暖、风险下降,低等级利率大幅下行
5. 超万亿元特殊再融资债落地,助力地方化债进程
6. 内外因素叠加影响,人民币承受较大贬值压力
7. 经济和汇率承压运行,A股整体呈下跌态势
(二)境外市场:美元指数“一波三折”,股强债弱,商品大幅震荡
1. 美元指数一波三折,主要非美货币相应有所震荡
2. 海外股市、黄金上涨,美债、油价下跌
二、2024年金融市场运行展望
(一)境内市场:资金利率中枢下移,股强于债,人民币预计稳中有升
1. 流动性或边际宽松,资金利率中枢下移、走势更加平滑
2. 流动性边际宽松和降息预期下,存单利率或有所下行
3. 经济修复仍有压力,国内债市长端利率或小幅下行
4. 城投债高收益机会减少,地产债关注未出险企业
5. 基本面向好叠加外部压力缓解,人民币稳中有升
6. A股预计“先升后稳”,具有一定投资机会
(二)境外市场:美指、美债双回落,黄金相应走高,油价维持较宽幅震荡
1. 美元中短期仍将下行,但全年下行空间预计有限
2. 关注美债供给压力,美债利率或呈阶梯状回落
3. 美联储由加息转向降息,金价上涨行情或将延续
4. 供需两端不确定性均较大,油价预计维持较宽幅震荡
5. 美股预计“先下后上”,降息逻辑大于衰退逻辑
三、2024年大类资产配置策略
(一)权益策略
(二)债市策略
1. 利率债:上半年关注配置盘加仓机会,下半年交易盘或有操作空间
2. 城投债:拉长优质城投债久期,挖掘中部省份票息机会
3. 地产债:关注国企投资机会和民企融资改善进程
一、2023年金融市场运行回顾
境内方面,资金利率整体波动上行,债强股弱,人民币贬值压力较大。2023年初,我国经济修复一度较好,但二季度起增长动能转换,修复斜率有所放缓,资金、同业存单、债市利率以及A股指数走出前高后低趋势。8月以来,在宽财政、稳信用、稳汇率、防空转等因素叠加影响下,流动性总体收紧,资金、同业存单和债市利率再度上行,年末逐步有所回落;A股整体延续震荡下行,上证指数一度跌破3000点。在国内经济修复偏弱和美元的三次走强中,人民币承受较大的贬值压力。
境外方面,美元大幅波动,股强债弱,商品大幅震荡。美元指数波动幅度较大,带动其他主要非美货币呈现宽幅震荡格局;截至2023年12月27日,MSCI全球指数和标普500指数分别较2022年末上涨20.14%和24.54%;美债收益率普涨,10Y美债收益率较2022年末上行9bp;国际金价出现较大幅度波动,总体延续震荡上行态势;国际油价呈现较大幅震荡行情,较上年末走跌。

(一)境内市场:资金利率波动向上,债强股弱,人民币贬值压力较大
1. 资金利率整体呈现“N”型走势,利率中枢有所上移
2023年上半年,实体融资需求由强转弱,驱动资金面由紧转松,资金利率“先上后下”。一季度R001和R007均值分别为1.80%和2.35%,较上年全年均值分别上行25bp和40bp;二季度R001和R007均值分别回落至1.59%和2.16%。
8月以来,在宽财政、稳信用、稳汇率和防空转等因素叠加影响下,资金面延续收敛,资金利率再度上行,整体维持在高位,DR007长时间位于政策利率上方运行。其中,10月31日,日间资金利率一度大幅上行,也成为资金面紧张的一个缩影。12月以来,在央行加大逆回购投放、年末财政支出加快以及市场宽松预期不断升温下,市场利率有所下行,但DR007和R007均值分别为1.84%和2.50%,流动性分层现象在年末仍较为明显。

2. 同业存单利率呈“M”型走势,一度升至MLF利率上方
一季度,资金面收紧和供给压力叠加,同业存单利率高位震荡,1Y-AAA同业存单到期收益率于3月6日一度达到2.75%,与当时的MLF利率齐平。二季度,同业存单总体呈利率下移、供需错配压力降低态势,1Y-AAA同业存单到期收益率于6月中旬降至2.26%,与MLF的利差再度扩大。
8月以来,银行负债端不确定性加大,存单供需逐步失衡,同业存单利率快速攀升,长时间向上偏离MLF利率。信贷投放和政府债承接消耗、对防资金空转的强调以及资本新规的实施等均对存单利率下行构成一定掣肘。
但12月下旬以来,随着资金面转松和宽松期待进一步升温,同业存单收益率实现快速下行,29日1Y-AAA同业存单到期收益率大幅回落至2.40%,降至MLF利率下方,短期限存单下行幅度更大,存单利率倒挂现象缓解,收益率曲线正常化。

3. 债市利率“先下后上”,利率中枢微幅下移
2023年8月之前,10Y国债利率仅在1月受疫情快速达峰过峰、稳地产政策继续推出和信贷座谈会提前召开等强预期引导下迅速上行,但在2月短暂的震荡之后,开始持续下行,直到8月21日至最低点2.54%。这一阶段下行行情主要是由经济整体修复明显放缓的弱现实逻辑主导,同时资金面整体稳健,且伴有银行存款利率下调及两次降息、两次降准政策落地。
8月下旬开始,10Y国债利率受到北京、上海等一线城市落实“认房不认贷”政策以及降低存量首套房贷利率影响开启上行行情,后由于特殊再融资债大量发行、央行投放流动性受外部掣肘等引发的资金面持续收紧而持续上行。进入11月,10Y国债利率在流动性压力有所缓解下回落,后又因11月通胀和经济数据偏弱、存款利率再度下调继续下行。截至12月27日,2023年10Y国债利率中枢为2.73%,较上年的2.77%略有下降。

4. 信用债发行回暖、风险下降,低等级利率大幅下行
2023年我国信用债市场回暖,1-12月,非金融类信用债发行量12.25万亿元,扣除到期后净增量1.1万亿元,分别达上年全年的95%和86.4%。其中,多数省份城投债发行量和净融资高于上年同期,净增量超1万亿元,贡献了全部信用债净增;地产债净融资回暖,不同属性房企呈分化趋势,国企净融资保持为正,民企净融资缺口同比扩大。多数行业信用债1-12月累计发行量低于去年同期水平,且有18个行业累计净融资为负,仅建筑装饰、综合、非银金融、食品饮料、通信、电器设备和机械设备等7个行业累计净融资为正。


信用债违约风险明显下降,广义违约金额处于2018年以来低位,违约主体依然集中在民企地产债。2023年地产债违约率为5.8%,城投债无违约,民企债违约率为6.6%,央企债违约率0.04%,地方国企债违约率0.02%。
二级市场方面,低等级信用债利率中枢大幅下行,收敛至低位。截至12月28日,3年期AAA、AA评级中短期票据收益率分别为2.73%和3.12%,较上年末分别下行40bp和85bp。机构倾向于短久期适当下沉策略以及高等级适当拉久期策略;从利差压缩的幅度来看,中短端表现优于中长端,呈现出中低等级品种以及1-2年期各品种利差压缩幅度更大的特点。


城投债信用利差大幅缩窄,在化债利好政策下,各品种估值整体下行。从二级市场表现看,估值与利差对于舆情事件已逐渐钝化,下半年抢筹行情中,城投高收益债大幅减少。在市场下沉策略明显的背景下,曾经的“网红区域”估值得到一定修复,在各种方式积极化债,不断向市场释放出积极信号下,利差加速下行。城投高收益债成交主要集中在山东、天津、云南、青海和贵州等区域,收益率在8%以上的城投债在报卖后短期内即被卖光。

地产债利差压缩后走阔,稳地产政策再出台。年初以来中央与地方继续推出稳地产政策,房地产行业基本面边际回暖,违约地产债数量与规模降低,信用风险逐步出清,带动利差下行,4月末压至年内较低水平。但小阳春过后,地产销售转向疲弱,利差开始走阔,截至10月末,3年期地产债利差均处于2018年以来50%以上分位。
11月,监管部门召开金融机构座谈会,讨论了多项房地产金融放松政策,对银行提出“三个不低于”要求,并计划制定50家房企白名单强化融资支持。若政策落地有效,房企流动性压力将有所缓解,风险蔓延受到抑制,或将成为本轮房地产风险从爆发到稳定的拐点性事件。12月8日,中央经济工作会议进一步确立了“稳中求进、以进促稳、先立后破”的总基调,也为今后一段时间房地产行业指明了方向。

5. 超万亿元特殊再融资债落地,助力地方化债进程
7月24日,中央政治局会议提出“要有效防范化解地方债务风险,制定实施一揽子化债方案”。9月27日,内蒙古打响了新一轮特殊再融资债券发行的“第一枪”,截止12月15日,全国特殊再融资债拟发行规模达1.4万亿元。

从债券类型看,本轮特殊再融资一般债占比64%,特殊再融资专项债占比36%,用途更加灵活;且本轮特殊再融资债发行规模大、节奏快、期限长、统筹资源向债务压力大的地区倾斜,体现出化债的决心。相比于上轮(2020年底至2022年6月)发行再融资债用于试点,范围相对较小,本轮特殊再融资债基本覆盖全国;上轮历时19个月共发行1.13万亿元,本轮在一个月内发行规模已超过上轮总额。用途上看,上轮发行再融资债券置换隐性债务,用于建制县区隐性债务风险化解试点和助力债务管控好的省份隐性债务清零;本轮发行特殊再融资债券盘活的是2018年及以前年度形成的结存限额,特殊再融资债券用于偿还存量债务,实质上用于偿还隐性债务和拖欠款。

6. 内外因素叠加影响,人民币承受较大贬值压力
2023年以来,在内外部因素共同作用下,人民币汇率有所下行。截至12月27日,美元兑人民币汇率收于7.1437,人民币对美元较上年末下跌2.69%。
全年来看,人民币汇率共出现过三轮贬值,分别是从2月初6.72到3月初的6.97(第一轮)、从4月下旬6.87到7月初的7.25(第二轮)、从7月底的7.14至11月初7.32(第三轮),期间均伴有美元指数走强。从CFETS人民币汇率指数来看,其明显下行始于4月下旬,5月末以后有加速下滑之势,但7月下旬后已企稳回升。11月上旬以来,美元指数高位回落,叠加国内经济增长恢复向好、中央金融工作会议和中央经济工作会议接连释放“稳预期”信号、中美关系有所改善等因素影响,人民币对美元大幅走升。

7. 经济和汇率承压运行,A股整体呈下跌态势
2023年,A股在经济修复斜率放缓和人民币贬值压力下整体呈下跌态势。上证指数在4月和5月两次上涨接近3400点,但至10月重回3000点以下,最终全年收跌。
一季度,在疫后经济修复的乐观预期和外资大量涌入的影响下,上证指数持续向上突破,后在通胀和进口数据反映内需仍有不足以及欧美银行业危机下略有下行,整体中枢有所上移。二季度,在上市公司较好的年报表现和中特估概念拉动下,上证指数两度接近3400点,但最终在经济修复斜率放缓和人民币贬值压力加大导致外资流出的情况下持续下跌。
下半年,上证指数整体下行,12月29日全年收官至2974点,高于年内低点2899点,但全年累计下跌3.7%。7-10月,上证指数仅在7.24政治局会议和“资本市场组合拳”的政策预期中快速反弹冲高,但均在实际政策落地不及预期后,受制于经济修复进程、人民币贬值压力和市场避险情绪等而迅速回调。至11月初,在中美元首会晤、人民币升值和估值过低等多重利好下,上证指数有所反弹,但仍未及10月高点,后续一路走跌创年内新低。年末收官之日,三大指数集体红盘报收。

(二)境外市场:美元指数“一波三折”,股强债弱,商品大幅震荡
1. 美元指数一波三折,主要非美货币相应有所震荡
2023年以来,受美联储加息预期几度反转影响,美元指数出现较大幅波动,截至12月27日,美元指数较上年末跌2.46%。美元波动令其他主要非美货币普遍呈现宽幅震荡格局:欧洲央行、英国央行较大幅度加息助力欧元、英镑震荡走强,其中由于英国未受银行业危机影响,英镑表现更加突出;日美货币政策分化延续,日元继续震荡走弱。

2. 海外股市、黄金上涨,美债、油价下跌
截至2023年12月27日,MSCI全球指数和标普500指数分别从上年末的605.38点、3839.50点升至727.29点、4781.58点,分别上涨20.14%和24.54%。
受美国财政部大规模发债、美联储又“加息缩表”导致市场供需错配影响,5月中旬以来各期限美债收益率普涨,其中10Y美债收益率一度涨至5%附近。不过,此后随着市场对美联储降息的预期愈发强烈,美债收益率快速下行,截至12月27日10Y美债收益率收于3.79%,较上年末下行9bp。

在美联储加息预期反复调整的情况下,2023年以来国际金价出现较大幅度波动,波幅甚至大于美元指数,且金价总体方向上延续2022年底以来的震荡上行态势。截至12月27日,在美元指数较上年末下跌2.46%的情况下,Comex黄金期货结算价较上年末大涨14.62%。
金价上涨的原因主要有三:一是美联储加息放缓并已临近尾声,市场对降息的预期不断加强;二是各国央行延续大规模购金;三是诸如美欧银行业风险暴露、巴以冲突等风险事件提振避险需求。其中尤值一提的是央行大规模入市购金。自2010年起全球央行就在持续增持黄金储备,不过受地缘政治和经济不稳定性增加的影响,2022年各国央行开始加大购金力度,全年净增持黄金1136吨,创下历史新高,同比增长更是高达152.31%。2023年以来全球央行“购金热”仍在持续,前三个季度,全球央行购金需求同比增长14%,达到创纪录的800吨。正是央行大规模购金带来黄金市场供需的结构性变化,使得近两年金价走势与10年期美债实际收益率及SPDR黄金ETF持有量的走势均出现背离,而在此前十年间金价与后二者之间存在明显的相关关系。

国际油价2023年呈现较大幅震荡行情,美国WTI原油价格最低下探至63.64美元/桶,最高涨至95.03美元/桶。截至12月27日,美油、布油期货结算价分别较上年末跌7.66%、7.41%。
2023年上半年,受银行业危机影响,市场对欧美经济衰退以及全球原油需求下滑担忧加剧,3-5月国际油价持续下行探底,美国WTI原油价格最低下探至63.64美元/桶。此后OPEC+召开会议推出一系列减产政策,及时起到了稳定油价作用。进入6月后,由于OPEC+减产导致全球原油供应偏紧,同时美国经济软着陆预期不断增强,大幅提振了市场对未来原油需求的预期,原油价格走强,美油价格最高涨至95.03美元/桶。不过四季度以来,一方面受美联储释放出维持高利率较长时间信号的影响,另一方面美国进入原油需求淡季,商业原油库存量大幅增加,叠加美国原油产量快速增长,国际油价高位回落。截至12月27日,美油、布油期货结算价分别为74.11美元/桶、79.54美元/桶,较去年末分别跌7.66%、7.41%。

二、2024年金融市场运行展望
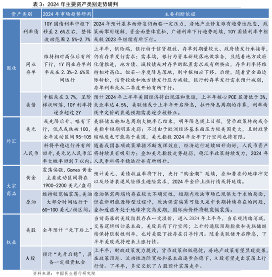
2024年,国内经济预计延续温和复苏,经济修复斜率总体有限,同时考虑到流动性松紧和估值水平,预计货币市场和债券市场利率均呈现前高后低走势,A股或先升后稳,机会相对较好。境外方面,主要以美联储加息结束、降息开始为主要逻辑,并伴有美欧经济衰退和地缘冲突风险,预计美元指数略有下行,美债美股均有机会,黄金偏强,原油偏震荡。美元兑人民币汇率则在国内经济延续向好、美元指数走弱和稳汇率政策下有所回升。

(一)境内市场:资金利率中枢下移,股强于债,人民币预计稳中有升
1. 流动性或边际宽松,资金利率中枢下移、走势更加平滑
2024年流动性冲击或减弱,资金利率中枢有所下移。一是经济修复预计缓慢向好,内生融资需求难以快速回暖,对银行超储消耗压力有限;二是美联储停止加息的前景较为明朗,甚至开启降息周期,央行流动性投放的外部掣肘或将缓解,宽货币空间进一步打开;三是经济修复基础尚不牢固、物价水平仍处低位,宽信用仍需要依靠政策刺激,且有房地产、地方债务等问题亟需化解,央行不具备收紧流动性的条件,将继续通过降准、降息等手段提振预期、促进物价低位回升;四是2024年初万亿增发国债和特殊再融资债将从集中发行阶段转为支出阶段,也有利于缓解流动性压力。伴随总量和结构性政策工具延续发力、政策利率继续下行,流动性冲击将有所减弱,利率中枢下移。
但在财政赤字率大概率提升、宽财政仍需加力,以及防资金空转、着力盘活存量等考量下,流动性宽松程度也不要过高期待。流动性整体维持合理充裕水平,资金利率围绕政策利率波动,资金利率中枢或有所下移,在缴税、月末季末、节日等关键时点突破政策利率的概率仍较高。
资金面整体或“前紧后松”,波动减弱、利率更加平滑。一季度,受信贷靠前投放消耗超储、春节现金提取以及地方债前置发行等因素影响,资金面或仍处于偏紧状态,但考虑到监管对一季度信贷投放冲动进行约束、5000亿元国债和特殊再融资债逐步投入使用以及央行或加快降准呵护资金面,流动性冲击将较2023年一季度有所减弱。二季度开始,随着信贷投放力度自然回落、外部掣肘减弱,资金面或有所转松,资金利率主要随内生融资需求而波动。四季度,特殊再融资债、增发国债和计划外国债等集中冲击预计不可持续,宽财政、稳信用、紧预期的叠加影响减弱,整体流动性或较2023年有所宽松,对资金利率下行带来空间。总体看,考虑到政策呵护和经济修复延续,预计2024年信贷仍将保持稳步增长,财政发力仍在相对高位,均对流动性有所消耗,但在“季度波动”考核、“总量适度、节奏平稳”基调下,信贷数据的月度、季度间波动将大幅降低,对流动性的扰动有所减弱,资金利率或更加平滑。
2. 流动性边际宽松和降息预期下,存单利率或有所下行
2024年初同业存单利率或维持相对高位。供给端,银行仍有同业存单发行需求。一是2024年一季度信贷冲量力度虽受到约束,各季度间节奏更加均衡,但增量预计维持在相对高位,相应产生中长期负债压力;二是2024年上半年(2-5月)同业存单到期量较大,银行具有接续发行需求;三是已提前下达2024年地方政府债额度,发行节奏或相对前置,也将对流动性形成消耗。需求端,同业存单的配置力量预计受限。一是2023年内银行达到考核后继续增配动力不足,银行理财有回表补充资金需求;二是银行为2024年初资本新规落地做准备,对风险权重增加的中长期同业存单以及货币基金的配置需求可能有所下降;三是一季度银行信贷投放任务相对较大,且随着地方化债推进,地方债、城投债等配置价值增加,对同业存单的配置需求仍有挤出效应。
但同业存单利率延续高位的可能性也较小。一方面,银行业净息差压力较大,具有负债成本管控需求,存款利率已于2023年12月22日再度下调,且存在继续下调的可能性,同业存单发行利率将不会过高。另一方面,2024年一季度存在降息可能性,若降息加快落地,则利率中枢将整体下移。此外,若同业存单利率与MLF利率的利差处于历史较高位置,也将加大配置吸引力。
后续,随着资金面边际转松、信贷投放和地方债发行压力减轻、存单到期规模减少以及宽货币发力可能,同业存单发行需求预计减弱,存单利率或从二季度开始有所下行,但防资金空转以及资本新规实施等均对存单利率大幅下行构成一定掣肘。

3. 经济修复仍有压力,国内债市长端利率或小幅下行
2024年预计基本面修复仍面临一定压力,政策面掣肘缓解,资金面边际宽松,广谱利率下行趋势延续,10Y国债利率中枢或较2023年继续有所下行。
从基本面看,2024年我国经济活力将在美元走弱和政策加码的前提下得到更好释放,宏观经济有望稳步改善,尤其是短期内在财政政策发力提效下,有望实现基建托底和消费提振的作用;但在经济动能转换、重点领域风险犹存的环境下,中长期实现大幅好转的空间相对有限,尤其是房地产业趋势性逆转难度较大和出口压力仍存或形成拖累。
首先,基建将继续发力,托底经济修复。2023年财政赤字率突破3%,预计2024年在3.5%左右,财政政策将继续发力提效。年内发行的万亿国债将投入水利相关的基础设施建设,地方债额度也提前下达,2024年将继续通过基建带动内需修复。但考虑到地方政府和城投平台的化债工作可能限制基建的快速增长,整体影响难超预期。
其次,消费有望在财政支出增加下有所提振。当前的消费表现相对偏弱,在低基数的基础上,11月社会消费品零售总额同比增长远不及预期,同时也反映在偏低的通胀数据上。消费偏弱或与居民收入能力下降有关。2024年,随着财政赤字提升和万亿国债、特殊再融资债等陆续使用,财政支出有望增加,进而传导至居民收入,提振消费需求。但考虑到财政支出增加具有阶段性,对消费提振的持续性仍有待观察。

第三,房地产回升总体乏力,或仍处负增长区间。2023年一季度房地产销售经历一轮积压需求的集中释放之后便快速回落,虽然8月以来一系列地产优化政策密集落地,包括房贷利率下限放松、债券融资支持工具扩容延期、“认房不认贷”全国推行、存量首套房贷利率下调等,但房地产业景气度并未明显好转,市场观望预期浓厚。10月,70个大中城市二手房住宅价格环比上涨城市数仅为2个,较3月减少55个;1-10月100大中城市土地成交面积累计同比-18.4%;1-10月新开工面积累计同比-23.2%;1-10月施工面积累计同比-7.3%;1-10月房地产投资累计同比-9.3%。由于地产销售的惯性下行,房企预期仍然不强,拿地、新开工、施工、投资均延续回落。12月,媒体报道的“三个不低于”和房企白名单,以及北京、上海正式放松房地产限购政策,均未对债市利率形成过多影响,反映出当前市场对房地产业的悲观预期较深。2024年,“三大工程”发力和购房限制放松将对地产投资和销售带来一定的拉动,但若企业和居民对房地产景气度的预期未有效逆转,房企拿地、开工和居民购房、交易的持续性不足,房地产投资、销售降幅难以明显改观,或仍在负增长区间。

第四,海外经济体高利率环境和衰退风险中,出口压力犹存。虽然在低基数和海外补库存环境下,2024年出口增长有望改善,但美国更长期的限制性利率水平和潜在的衰退风险,以及欧洲紧缩货币对经济的抑制效果越发明显,我国外需仍受到一定拖累。

总体上,基本面修复仍有压力,“资产荒”局面难改,在没有超预期回暖的情况下,债市利率中枢上行受限。
从政策面看,一是随着美联储12月议息会议继续保持利率区间不变,加息结束的信号更加明确,降息预期已经开始升温,预计人民币贬值压力将有所减轻,货币政策宽松空间打开。为进一步支持实体经济,2024年货币政策将维持适度宽松,降准降息仍有空间。二是防范化解地方债务风险仍然是2024年政策的发力重点,在降息、展期和通过借新还旧使债务持续滚续的过程中,也需要相对宽松的货币环境,对利率施加下行动力。三是2023年12月22日存款利率再度下调,随着2024年存款重定价逐步实现,银行负债成本有望实质降低,或引导银行增加对债券的配置规模,促进债市利率的下行。
从资金面看,2023年三季度货币政策执行报告提出,要“保持银行体系流动性和货币市场利率平稳运行”“准确把握货币信贷供需规律和新特点,加强货币供应总量和结构双重调节”,2024年流动性冲击或有所减弱,资金利率中枢小幅下移,进而带动债市利率中枢有所下行。同时,中央金融工作会议和2023年三季度货币政策执行报告均指出要进一步降低实体企业融资成本,显示出2024年广谱利率的下行仍是大势所趋,且当前MLF利率较10Y国债利率仍然偏低,债市利率中枢具有下行动力。
总体来看,2024年债市利率中枢下行的可能性较高,但考虑到经济回暖向好的趋势不变,下行幅度也不会很大,预计10Y国债利率中枢在2.6%附近,最低可能触及2.5%。
节奏上,10Y国债利率或在上半年维持高位,一是年初在信贷靠前投放、春节提现以及地方债前置发行等因素影响下,资金面将延续2023年底的偏紧状态;二是财政政策或在上半年加快发力,带动基建投资回升,对内需具有提振效果;三是北京、上海房地产限购政策已放松,可能在上半年“小阳春”期间产生回暖市场的效果,叠加“三个不低于”、房企白名单、“三大工程”等,或引领宽信用预期行情。后续,随着资金面有所转松、财政政策发力阶段性结束、房地产“小阳春”降温,10Y国债利率或开始有所下行。尤其至下半年,房地产的“强预期”逻辑大概率转向“弱现实”,且海外经济体更明显的衰退对外需形成扰动,降息降准政策和存款利率下调或继续实施,10Y国债利率的下行可能进一步显现。
4. 城投债高收益机会减少,地产债关注未出险企业
城投债高收益机会挖掘难度增加,供给趋于缩减。当前城投债信用利差再度压缩至历史绝对低位,从趋势上看,利差仍有一定下行空间,但像2023年三到四季度部分区域快速压缩的行情难现。考虑到城投公司盈利能力逐年下滑,叠加宏观经济修复节奏偏缓,目前城投债高收益机会挖掘难度明显加大,发达省份城投债的偿还风险仍需注意。

后续城投债供给缩减仍是大趋势,需高度关注偿债流动性压力较大的区域。受到债务总规模控制的影响,城投债供给缩减的大趋势难以改变。从未来一年债务到期本息来看,天津市、江苏省、湖南省、四川省、山东省、浙江省等地区的偿债流动性压力仍较大。

地产债对违约和舆情的冲击已弱化,关注未出险房企的估值修复机会。2023年7月以来,各层级政府陆续对房地产政策做出积极表态,结合政治局会议中做出的“我国房地产市场供求关系发生重大变化”的关键研判,房地产政策持续边际优化调整。在供求关系新形势下,销售情况可能反复,预计短期内仍不排除出现违约和舆情事件的可能,但对市场冲击将弱化。
2024年,伴随行业基本面逐步改善,信用风险逐步出清,可以关注行业修复和政策呵护过程中地产债估值修复的机会;对于舆情环绕的房企债券,更需依靠股东,特别是地方政府股东的支持,仍需谨慎对待。
5. 基本面向好叠加外部压力缓解,人民币稳中有升
经济回稳向好,政策发力提振信心,基本面对人民币有支撑。2023年三季度以来国内经济整体稳中向好,工业企稳、服务业提速、消费增速显著回升、基建投资边际企稳、制造业投资延续回升,经济增长和通胀的底部基本形成,回稳向好势头正得到巩固。其中尤值一提的是出口,尽管多数月份我国出口同比增速为负,但这更多是受全球经济下行压力加大、外需疲弱所致,而我国出口金额在全球贸易额中的比重则相对稳定。随着2024年全球贸易增速回升,我国出口前景预计有所改善。
政策方面看,7月24日中共中央政治局会议后,有关民营企业、房地产、消费等方面增量政策相继出台,可谓行动快、动作密、出拳准。特别是10月以来万亿国债增发、广义财政支出加速,将为经济进一步注入上行“动能”。中央金融工作会议、中央经济工作会议对风险化解做出了明确的部署,也极大缓解了市场的担忧。
国际货币基金组织近期分别上调2023年和2024年中国的GDP增速预期,主要原因就在于三季度的超预期增长以及近期出台的稳增长政策。叠加中美元首会晤,确认中美关系阶段性缓和,市场信心已明显得到提振。后续随着经济动能进一步改善,人民币大概率会温和回升。

中美利差收敛增强人民币资产吸引力,外部贬值压力将缓解。2023年10月下旬以来,中美利差已转为收敛,叠加国内经济向好提升外资配置人民币资产信心,10月境外投资者债券托管量由降转升,11月则继续大幅回升。随着2024年美联储由加息转为降息,中美利差收敛将成为影响外汇市场交易的重要变量,利差逻辑逆转意味着人民币面临的外部贬值压力将进一步缓解。

稳汇率政策持续发力,管理工具丰富足以保障市场平稳运行。自2023年6月下旬以来,政策当局针对人民币汇率不断发声,以稳定汇率预期,也相继采取了跨境融资宏观审慎调节参数上调、提高离岸人民币资金成本以及中间价与上一日收盘价大幅偏离,有效降低市场的顺周期性。特别是自8月中下旬后,中间价报价偏离前日收盘价幅度持续保持在1000bp左右,监管部门稳汇率的力度明显加强。年末随着人民币汇率大幅反弹,监管干预的强度有所减弱。由于在中央金融工作会议、中央经济工作会议中,均对稳定人民币汇率有专门的强调,故可以预期,2024年稳汇率政策举措将持续发力显效,鉴于我国汇率管理工具较为丰富,将足以保证人民币汇率在合理均衡水平上的基本稳定。


综合来看,随着我国各项政策举措不断发挥效应,经济运行将延续回升向好,人民币资产具有持久的吸引力,叠加美元指数走势趋弱,2024年人民币料将平稳运行并有所回升,美元兑人民币汇率大概率将回到7以内。
6. A股预计“先升后稳”,具有一定投资机会
2024年上半年,财政政策发力提效,货币政策积极稳健,房地产政策有望进一步推出,在政策预期延续、流动性合理充裕和基本面逐步企稳下,A股有望走出震荡上行行情。一是在万亿国债发行、支出和地方债额度提前下达的情况下,预示着2024年上半年财政政策将继续发力,通过基础设施建设提振内需;二是2024年上半年万亿国债和特殊再融资债发行告一段落,进入募集资金支出使用阶段,有利于整体流动性环境宽松,货币政策也在外部掣肘缓解下,会适时维护流动性合理充裕;三是随着上半年房地产“小阳春”的到来,“三个不低于”、房企白名单、北京和上海房地产限购放松等政策将带动房地产业企稳向好,提振市场预期;四是2023年底中美元首会晤,中美关系有望缓解,或对我国2024年的进出口边际改善具有一定助推作用。
下半年内外部多空交织,预计A股震荡走稳。从内部来看,利空因素一方面是政策端发力预计有所降温,经济修复斜率可能放缓;另一方面是房地产业的政策预期回落,基本面明显改善仍需时间,政策实际效果可能难超预期。但我国经济回稳向好的趋势未变,2024年整体情况预计好于2023年,企业盈利情况和居民消费信心有望持续好转,或成为利多下半年的支撑因素。从外部来看,美欧经济下行的风险可能在下半年更加显现,一定程度上制约我国外需修复,或成为利空因素。但下半年美联储可能开启降息周期,欧央行加息或也进入尾声,一方面有利于进一步减轻人民币贬值压力,缓解央行投放流动性掣肘;另一方面有利于促使外资从欧美市场流向A股市场。

全年来看,伴随我国经济温和复苏,以及目前A股偏低的估值水平(2023年12月29日收盘,沪深300和中证500的滚动市盈率分别处于2019年以来的3.8%和27.8%分位),2024年股市有望见底反弹,国内权益类资产具备一定投资机会。
(二)境外市场:美指、美债双回落,黄金相应走高,油价维持较宽幅震荡
1. 美元中短期仍将下行,但全年下行空间预计有限
美联储本轮加息大概率已结束。美国经济数据尽管有韧性但已呈现下行趋势,2024年美国财政支持或将退坡、企业资本开支和订单乏力也将进一步拖累经济增长,叠加高利率对经济活动的限制尚未完全显现,在当前这样一个总体令美联储还算满意的经济状况下,美联储后续继续加息的概率已经不大。诚如鲍威尔在2023年12月议息会议后所言,目前联邦基金利率“或已接近本轮紧缩周期的峰值”,与会美联储官员也普遍认为,“进一步加息不太可能是合适的”。当然,考虑到2023年下半年以来美国通胀预期下降并不明显,未来或也存在不能实现通胀目标的风险,故美联储12月议息会议并未完全排除进一步加息的可能性。

市场预计2024年3月开始降息,但实际降息起始点或偏晚一些。一方面美国通胀率绝对水平仍较高,核心通胀粘性依然较强,另一方面在财政依然较为宽松的情况下,美国经济的韧性有可能比市场预期的要更持久。特别值得一提的是,过去一年美国通胀放缓更多来自供给复苏,如供应链的修复、劳动力参与率的提高、以及能源价格的下降,而未来进一步降低核心通胀则需更多依靠需求放缓,这必然要求实际利率在较长时间内维持高位。从CME美联储观察工具来看,市场预期美联储首次降息时间在12月议息会议后再次提前到2024年3月,2024年大概率降息幅度则由12月议息会议前的1%-1.25%增加到1.5%-1.75%。而美联储12月点阵图预测的降息幅度0.75%要明显小于市场预期。综合来看,我们认为2024年美联储启动降息的时间可能晚于当前市场预期,降息幅度或是当前市场预期与美联储预期的折中,共降3-4次,累计降幅为0.75%-1%。这也与美联储对未来核心通胀降幅的预测相吻合(2024年末中值较2023年末中值降0.8%),从而仍保持实际利率在当前的限制性水平上。不过不排除当美国失业率上升速度超预期或通胀超预期降温时,美联储增加降息次数。

美元中短期或继续波动下行,但2024年全年下行空间有限。由于当前美国经济走势以及货币政策转向预期大体已经到了一个关键的临界点状态,在美联储正式宣布停止加息之前,任何明显利好或利空的数据,包括失业率突破4%、通胀再度超预期走弱等数据的公布,以及美联储宣布停止加息、开始降息等一些关键性事件,都可能令美指再现短线急跌行情;当然反方向的经济数据也可能会使美指超跌回调。总的来看,2024年上半年(至少是一季度),美元指数很可能波动向下,大概率会跌破100。不过由于欧洲经济基本面压力较美国更大,且财政紧缩幅度也可能高于美国,美元指数2024年全年下行空间预计有限,甚至在美联储开启降息等利空事件出尽后,不排除2024年下半年美元再度震荡走强。
此外,从2000年以来的几次大选年来看,除2012年外,其余五年单从月线来看美元指数四季度都经历了较大幅度的震荡,2024年四季度同样大幅震荡的行情或再度出现。综合来看,美元指数 2024 年可能依旧呈现出较大幅震荡行情,总体趋势上或为先降后升、略有下行,但低点大概率会跌破100,全年波动区间为95-105。

2. 关注美债供给压力,美债利率或呈阶梯状回落
展望2024整个财年,美债净融资压力依然不小。美国财政部已确定在2023年11月至2024年1月逐步增加Coupon拍卖规模,假设2024年2-4月的拍卖增幅与本次公布的增幅一致,且这次调整之后,2024年5-12月美国的发债规模将在年内保持不变的话,可得到总发行规模为42980亿美元。考虑到2024年美国国债到期26305亿美元,则净融资规模为16675亿美元,较2023财年下降3310亿美元。若再加上7200亿美元的美联储缩表QT影响,综合测算市场需要承接23875亿美元的可交易国债的净增加。
考虑到美国通胀仍然呈现一定韧性,2024年能否稳定在2%目标区间仍存不确定性,因此尽管加息会止步,但预期美联储将坚持“higher for longer”论调。预计2024年上半年美国经济将出现温和衰退,核心PCE显著低于3%,失业率达4.5%,降息周期序幕或开启。在此背景下,美债利率曲线中定价的衰退预期需要逐步被修正。
随着货币宽松预期日渐浓厚,全球债市在2023年年尾两个月的涨幅料已创历史纪录,10年期国债收益率在11月下跌53个基点后,12月又下跌约50个基点。虽然10年期美债利率出现明显回落,但预计10年期美债收益率仍将逐步超过2年期,抹平期限利差并修正衰退预期。预计2024年10Y美债利率中枢在3.7%,或呈阶梯状回落。

另外,本轮美联储加息进程中,对冲基金在国债现券、期货和回购市场头寸增加,与现金-期货基差交易的增加相对应,表明对冲基金正大量参与美国国债现货与期货市场的基差套利交易,并导致国债期货合约的空头头寸达到历史新高。目前美国国债期货杠杆空头头寸的创纪录增加是一个值得高度警惕的金融风险点,且基差交易的高杠杆率策略会造成金融稳定的脆弱性,若出现保证金比率大幅调整、回购融资成本大幅上升以及金融市场避险资金流向期货市场三种情形,则容易触发美债市场的大幅震荡。后市来看,需要警惕可能出现的基差套利交易的集中性平仓引发的美债抛售,进而导致新一轮美债市场动荡。

3. 美联储由加息转向降息,金价上涨行情或将延续
美元、美债收益率下行,央行“购金潮”延续,2024年金价震荡偏强。2024年,一是美联储加息周期大概率已经结束,并将转向降息,相应的美元指数、美债收益率大概率会双双回落,金价则会相应走高。不过鉴于美国经济的韧性,美联储维持高利率的平台期或比市场预期的更长,美元指数以及实际美债收益率下行幅度或也有限。二是全球央行购金速度仍较快,同时从近期数据看,黄金ETF持仓量也有触底回升迹象,需求端对金价的支撑力量依然较强。三是国际地缘政治、全球贸易格局的深层次的影响仍在持续蔓延,潜在的地缘冲突可能会更加频繁,同时一些主要经济体存在经济衰退风险,避险需求可能仍会阶段性地给予黄金支撑。不过,由于黄金市场明显在不断抢跑美联储降息预期,且有可能低估美国经济的韧性以及美联储维持高利率的决心,故后期金价走势仍存在较大幅的震荡的可能。
总体来看,2024年国际金价或将呈现震荡偏强局面,预计Comex黄金主要波动区间将在1900-2200美元/盎司之间。
4. 供需两端不确定性均较大,油价预计维持较宽幅震荡
从供给端看,一方面,OPEC+减产托底油价意愿强烈,另一方面,美国原油平均开采成本大概在45美元/桶左右,如果国际油价继续长时间维持在60美元/桶上方,美国原油产量增长仍有空间。
从需求端看,全球经济增速与原油需求增速往往变化一致,目前来看全球经济总体而言较为低迷,2023年5月以来各主要经济体经济景气度普遍下行。在IMF 10月发布的《世界经济展望》中,其预计2024年全球经济增速为2.9%,较2023年还有所下降,这意味着原油需求或并不乐观。不过,包括美国在内全球原油库存整体仍处于低位水平,美国商业原油库存四季度以来虽已明显增加,但仍明显低于2020年以来的平均水平,并且美国明年还要补充战略石油储备,这也会对油价提供一定的支撑。
综合来看,2024年原油供需两端均存在较大不确定性,短期内原油市场已现供大于求局面,但在新旧能源转型过程中,原油供需偏紧可能又是中长期持续存在的问题,叠加近些年处于地缘冲突高发期,2024年国际油价大概率仍将维持较宽幅震荡格局,美油价格大部分时间或运行于60-100美元/桶区间。

5. 美股预计“先下后上”,降息逻辑大于衰退逻辑
随着2023年12月美联储议息会议再度停止加息,市场一致预期美联储加息周期大概率已结束,且降息提上日程,在乐观情绪下美股标普500再度上涨,达到2021年高位。但是长时间的高利率水平已经显现出对经济增长的抑制作用,从房屋销售量、消费者信心指数和企业发债融资的情况来看,均较2021年更弱,因此高涨的美股指数存在一定溢价。进入2024年上半年,当乐观情绪消减,交易逻辑回归基本面时,美股或具有下行空间。同时,美国通胀回落仍有波折,2024年上半年美联储很可能继续保持限制性利率,也对美股下挫存在引导作用。

实际上,美国政府在2023年续发大量国债,一定程度上减缓了美联储的缩表进程,但即便如此,高利率水平仍对美国经济和需求产生了一定限制作用,使美联储不得不在年底选择停止加息。2024年,随着限制性利率水平持续,叠加政府部门大选抑制财政发力,美国经济料将继续降温,最终使得美联储不得不在二到三季度开始选择降息,届时美股的降息交易逻辑将大于衰退逻辑,并迎来上涨行情。
三、2023年大类资产配置策略
2024年,资产价格预计总体将表现为“内外均有机会,股债强于商品”,国内权益机会强于固收,美股美债全年均可看多。虽然A股估值回升空间大于国内债市,但对银行机构配置盘而言,需把握国内利率债中枢高位适度加大配置。黄金谨慎看多,原油和人民币等维持中性。
(一)权益策略
在A股策略上,短期关注基建、房地产政策相关板块以及估值偏低的高前景领域,中长期关注现代化产业体系建设、自主可控、人工智能、数字经济和高分红领域。
2024年上半年,财政政策发力、房地产政策推进和市场估值修正是重要关注点,可在短期重点关注基建和房地产政策相关的板块,以及估值偏低的具有良好发展前景的领域。
中长期看,首先,二十大报告强调的现代化产业体系建设和发展与安全并举仍是重点,主要包括高端制造业、新能源、新材料、生物制造、高端装备等现代化产业领域,以及计算机、通信、半导体等自主可控和国产替代方向。其次,人工智能和数字经济的热点有望延续,重点关注行业发展和向其他行业的渗透,以及在产业链发展中的作用。第三,中央金融工作会议强调的“更好发挥资本市场枢纽功能”和“活跃资本市场”要求上市公司提升分红的稳定性、持续增长性和可预期性,有利于高分红公司得到市场认可,可以增加关注。
从盈利预测和估值水平来看,基建板块的新基建在盈利能力方面明显强于老基建,且估值水平仅略高于老基建,可以短期内重点关注;房地产板块则因前期收入水平过低,预测盈利增长较好,且市盈率很高,甚至出现收入为负无法计算市盈率的情况,实际估值水平偏低,短期政策预期可能带动波段行情;现代产业和科技板块经历了较明显的调整阶段,只有智能制造、电子、半导体相对坚挺,盈利能力较好的高端装备制造、新能源、生物医药、计算机和通信的估值处于较低位置,可以中长期重点关注;人工智能和数字经济依然火热,可在服务器、机器视觉、大数据、云计算等板块挖掘机会;高股息的龙头公司当前估值相对合理,盈利能力稳定,是中长期的配置选项。


(二)债市策略
1. 利率债:上半年关注配置盘加仓机会,下半年交易盘或有操作空间
2024年上半年,在资金偏紧、财政发力、增量政策可能推进的影响下,债市利率可能维持在较高位置,是配置盘加仓的时机;后续随着资金面转松、财政降温、逻辑回归基本面,债市利率仍有下行空间,可能具有交易盘获利机会,触及2.5%考虑止盈。目前短端利率处于相对高位,期限利差处于历史低位,短债在未来的交易机会较大,可根据流动性变化适时博取收益。
从利差分位数的角度来看利率债,国债在长端占优,地方债在中短端性价比较高。国开债与国债、地方债的各期限利差均处于2019年以来较低分位,当前国债和地方债均较国开债占优。国债和地方债相比,中短端地方债占优,与国债的1年、3年和5年期利差分别处于2019年以来的77.13%、85.63和77.13%分位;长端国债占优,地方债与国债的10年期利差分位数处于2019年以来的77.13%分位。

2. 城投债:拉长优质城投债久期,挖掘中部省份票息机会
整体上,城投债的“类利率化”逻辑难有反转。久期策略方面,短久期下沉策略的性价比在下降,对合适层级平台主体可适当拉久期至1-2年,若流动性较好,也可适当采用骑乘策略。对于积极化债的好地区、优质园区类好平台等优质城投债,可进一步拉长久期。
票息策略方面,2024年通过拉长经济强省的城投债久期以增厚收益的空间变小,可适当挖掘中部省份城投债票息。结合当前各地区城投债收益率情况及区域经济情况,山东、湖南地区存在票息机会,可适度挖掘。
3. 地产债:关注国企投资机会和民企融资改善进程
短期内,尾部房地产公司影响难消,不同属性房企之间净融资和利差分层的情况仍存,头部房企需求将更集中,可关注“根正苗红”、股权结构清晰的地方国企。
国企地产总体信用风险可控,短期内或仍存在估值波动风险,中长久期债券可等待右侧机会再加大配置力度。民企融资改善进程值得关注,特别是深耕区域以及2024年仍受政策支持的民营房企。
(本文作者介绍:民生银行首席经济学家)
责任编辑:张文
新浪财经意见领袖专栏文章均为作者个人观点,不代表新浪财经的立场和观点。
欢迎关注官方微信“意见领袖”,阅读更多精彩文章。点击微信界面右上角的+号,选择“添加朋友”,输入意见领袖的微信号“kopleader”即可,也可以扫描下方二维码添加关注。意见领袖将为您提供财经专业领域的专业分析。
